Warning:
JavaScript is turned OFF. None of the links on this page will work until it is reactivated.
If you need help turning JavaScript On, click here.
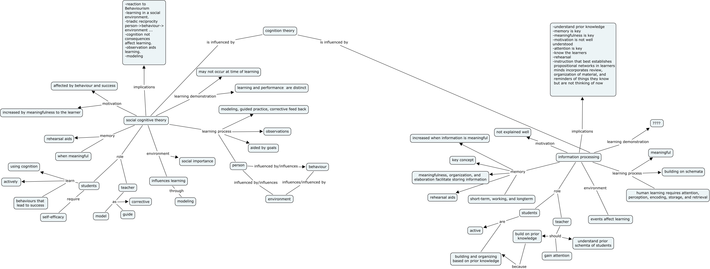
This Concept Map, created with IHMC CmapTools, has information related to: Cognition Theory, behaviour influences/influenced by environment, social cognitive theory learning demonstration may not occur at time of learning, students are building and organizing based on prior knowledge, social cognitive theory environment influences learning, information processing memory increased when information is meaningful, social cognitive theory learning process person, social cognitive theory implications -reaction to Behaviourism -learning in a social environment. -triadic reciprocity person->behaviour-> environment ... -cognition not consequences affect learning. -observation aids learning. -modeling, person influenced by/influences environment, person influenced by/influences behaviour, information processing learning process meaningful, information processing implications -understand prior knowledge -memory is key -meaningfulness is key -motivation is not well understood -attention is key -know the learners -rehearsal -instruction that best establishes propositional networks in learners minds incorporates review, organization of material, and reminders of things they know but are not thinking of now, social cognitive theory role students, students learn behaviours that lead to success, students learn using cognition, teacher should build on prior knowledge, social cognitive theory environment social importance, social cognitive theory learning process aided by goals, social cognitive theory learning process observations, cognition theory is influenced by information processing, information processing motivation not explained well