Warning:
JavaScript is turned OFF. None of the links on this page will work until it is reactivated.
If you need help turning JavaScript On, click here.
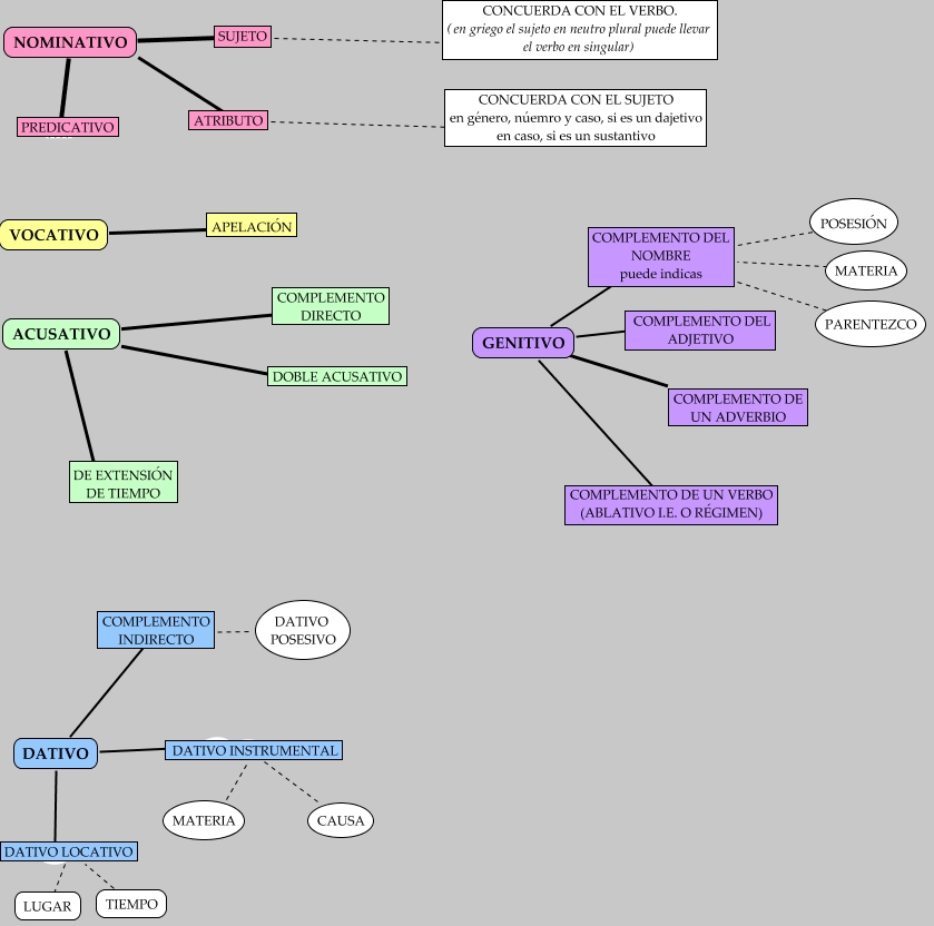
Este Cmap, tiene información relacionada con: Sintaxis de los Casos. Mertxu. Colegio Aljarafe, DATIVO LOCATIVO ???? LUGAR, CAUSA ???? DATIVO INSTRUMENTAL, NOMINATIVO ???? SUJETO, COMPLEMENTO DEL NOMBRE puede indicas ???? PARENTEZCO, MATERIA ???? COMPLEMENTO DEL NOMBRE puede indicas, COMPLEMENTO DE UN VERBO (ABLATIVO I.E. O RÉGIMEN) ???? GENITIVO, DATIVO INSTRUMENTAL ???? DATIVO, DE EXTENSIÓN DE TIEMPO ???? ACUSATIVO, GENITIVO ???? COMPLEMENTO DE UN ADVERBIO, ATRIBUTO ???? CONCUERDA CON EL SUJETO en género, núemro y caso, si es un dajetivo en caso, si es un sustantivo, PREDICATIVO ???? NOMINATIVO, ATRIBUTO ???? NOMINATIVO, POSESIÓN ???? COMPLEMENTO DEL NOMBRE puede indicas, COMPLEMENTO DEL ADJETIVO ???? GENITIVO, COMPLEMENTO DIRECTO ???? ACUSATIVO, APELACIÓN ???? VOCATIVO, DOBLE ACUSATIVO ???? ACUSATIVO, COMPLEMENTO INDIRECTO ???? DATIVO, MATERIA ???? DATIVO INSTRUMENTAL, COMPLEMENTO INDIRECTO ???? DATIVO POSESIVO