Warning:
JavaScript is turned OFF. None of the links on this page will work until it is reactivated.
If you need help turning JavaScript On, click here.
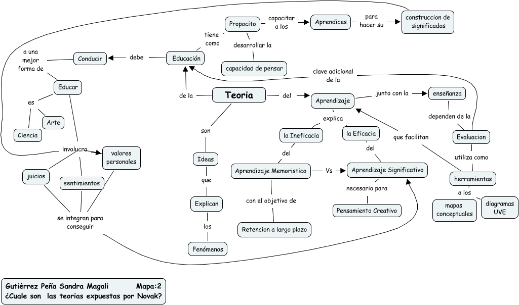
Este Cmap, tiene información relacionada con: conocimiento y aprendizaje 2.0, valores personales se integran para conseguir Aprendizaje Significativo, Teoria del Aprendizaje, herramientas a los mapas conceptuales, Aprendizaje explica la Eficacia, la Ineficacia del Aprendizaje Memoristico, Educar es Ciencia, herramientas que facilitan Aprendizaje, Aprendizaje Memoristico con el objetivo de Retencion a largo plazo, Aprendizaje junto con la enseñanza, Propocito capacitar a los Aprendices, Aprendizaje Significativo necesario para Pensamiento Creativo, enseñanza dependen de la Evaluacion, Conducir a una mejor forma de Educar, Educar sentimientos, Teoria son Ideas, Teoria de la Educación, herramientas a los diagramas UVE, Aprendizaje Memoristico Vs Aprendizaje Significativo, Evaluacion clave adicional de la Educación, Explican los Fenómenos