Warning:
JavaScript is turned OFF. None of the links on this page will work until it is reactivated.
If you need help turning JavaScript On, click here.
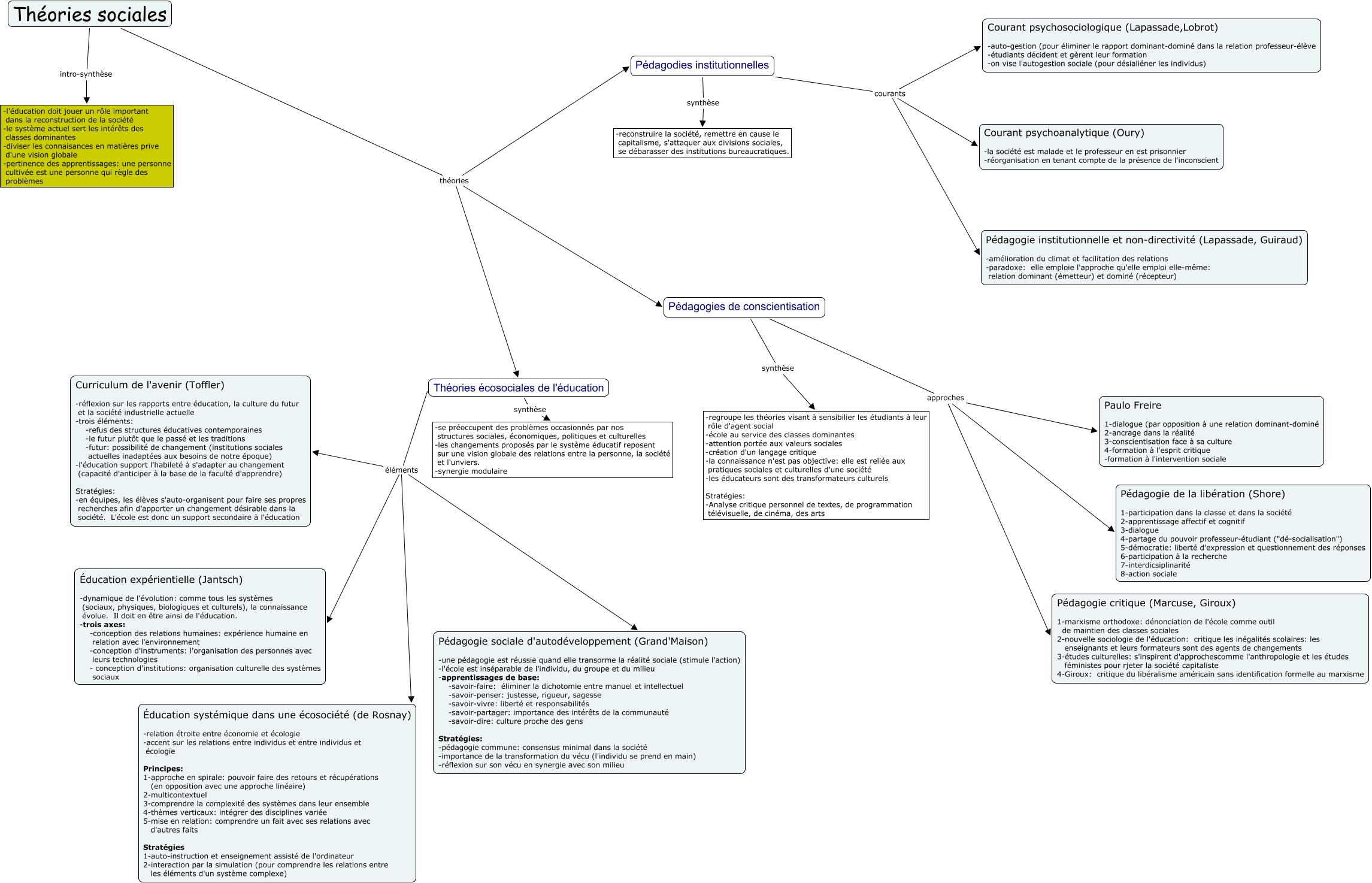
Cette carte conceptuelle, cree avec IHMC CmapTools, contient des informations liees a : Théories sociales, Pédagodies institutionnelles synthèse -reconstruire la société, remettre en cause le capitalisme, s'attaquer aux divisions sociales, se débarasser des institutions bureaucratiques., Pédagogies de conscientisation synthèse -regroupe les théories visant à sensibilier les étudiants à leur rôle d'agent social -école au service des classes dominantes -attention portée aux valeurs sociales -création d'un langage critique -la connaissance n'est pas objective: elle est reliée aux pratiques sociales et culturelles d'une société -les éducateurs sont des transformateurs culturels Stratégies: -Analyse critique personnel de textes, de programmation télévisuelle, de cinéma, des arts, Pédagodies institutionnelles courants Courant psychosociologique (Lapassade,Lobrot) -auto-gestion (pour éliminer le rapport dominant-dominé dans la relation professeur-élève -étudiants décident et gèrent leur formation -on vise l'autogestion sociale (pour désialiéner les individus), Théories sociales théories Pédagogies de conscientisation, Théories écosociales de l'éducation éléments Éducation expérientielle (Jantsch) -dynamique de l'évolution: comme tous les systèmes (sociaux, physiques, biologiques et culturels), la connaissance évolue. Il doit en être ainsi de l'éducation. -trois axes: -conception des relations humaines: expérience humaine en relation avec l'environnement -conception d'instruments: l'organisation des personnes avec leurs technologies - conception d'institutions: organisation culturelle des systèmes sociaux, Théories écosociales de l'éducation synthèse -se préoccupent des problèmes occasionnés par nos structures sociales, économiques, politiques et culturelles -les changements proposés par le système éducatif reposent sur une vision globale des relations entre la personne, la société et l'unviers. -synergie modulaire, Théories sociales théories Théories écosociales de l'éducation, Théories écosociales de l'éducation éléments Pédagogie sociale d'autodéveloppement (Grand'Maison) -une pédagogie est réussie quand elle transorme la réalité sociale (stimule l'action) -l'école est inséparable de l'individu, du groupe et du milieu -apprentissages de base: -savoir-faire: éliminer la dichotomie entre manuel et intellectuel -savoir-penser: justesse, rigueur, sagesse -savoir-vivre: liberté et responsabilités -savoir-partager: importance des intérêts de la communauté -savoir-dire: culture proche des gens Stratégies: -pédagogie commune: consensus minimal dans la société -importance de la transformation du vécu (l'individu se prend en main) -réflexion sur son vécu en synergie avec son milieu, Théories écosociales de l'éducation éléments Éducation systémique dans une écosociété (de Rosnay) -relation étroite entre économie et écologie -accent sur les relations entre individus et entre individus et écologie Principes: 1-approche en spirale: pouvoir faire des retours et récupérations (en opposition avec une approche linéaire) 2-multicontextuel 3-comprendre la complexité des systèmes dans leur ensemble 4-thèmes verticaux: intégrer des disciplines variée 5-mise en relation: comprendre un fait avec ses relations avec d'autres faits Stratégies 1-auto-instruction et enseignement assisté de l'ordinateur 2-interaction par la simulation (pour comprendre les relations entre les éléments d'un système complexe), Théories écosociales de l'éducation éléments Curriculum de l'avenir (Toffler) -réflexion sur les rapports entre éducation, la culture du futur et la société industrielle actuelle -trois éléments: -refus des structures éducatives contemporaines -le futur plutôt que le passé et les traditions -futur: possibilité de changement (institutions sociales actuelles inadaptées aux besoins de notre époque) -l'éducation support l'habileté à s'adapter au changement (capacité d'anticiper à la base de la faculté d'apprendre) Stratégies: -en équipes, les élèves s'auto-organisent pour faire ses propres recherches afin d'apporter un changement désirable dans la société. L'école est donc un support secondaire à l'éducation, Pédagogies de conscientisation approches Pédagogie de la libération (Shore) 1-participation dans la classe et dans la société 2-apprentissage affectif et cognitif 3-dialogue 4-partage du pouvoir professeur-étudiant ("dé-socialisation") 5-démocratie: liberté d'expression et questionnement des réponses 6-participation à la recherche 7-interdicsiplinarité 8-action sociale, Théories sociales intro-synthèse -l'éducation doit jouer un rôle important dans la reconstruction de la société -le système actuel sert les intérêts des classes dominantes -diviser les connaisances en matières prive d'une vision globale -pertinence des apprentissages: une personne cultivée est une personne qui règle des problèmes, Théories sociales théories Pédagodies institutionnelles, Pédagodies institutionnelles courants Courant psychoanalytique (Oury) -la société est malade et le professeur en est prisonnier -réorganisation en tenant compte de la présence de l'inconscient, Pédagogies de conscientisation approches Paulo Freire 1-dialogue (par opposition à une relation dominant-dominé 2-ancrage dans la réalité 3-conscientisation face à sa culture 4-formation à l'esprit critique -formation à l'intervention sociale, Pédagogies de conscientisation approches Pédagogie critique (Marcuse, Giroux) 1-marxisme orthodoxe: dénonciation de l'école comme outil de maintien des classes sociales 2-nouvelle sociologie de l'éducation: critique les inégalités scolaires: les enseignants et leurs formateurs sont des agents de changements 3-études culturelles: s'inspirent d'approchescomme l'anthropologie et les études féministes pour rjeter la société capitaliste 4-Giroux: critique du libéralisme américain sans identification formelle au marxisme, Pédagodies institutionnelles courants Pédagogie institutionnelle et non-directivité (Lapassade, Guiraud) -amélioration du climat et facilitation des relations -paradoxe: elle emploie l'approche qu'elle emploi elle-même: relation dominant (émetteur) et dominé (récepteur)