Warning:
JavaScript is turned OFF. None of the links on this page will work until it is reactivated.
If you need help turning JavaScript On, click here.
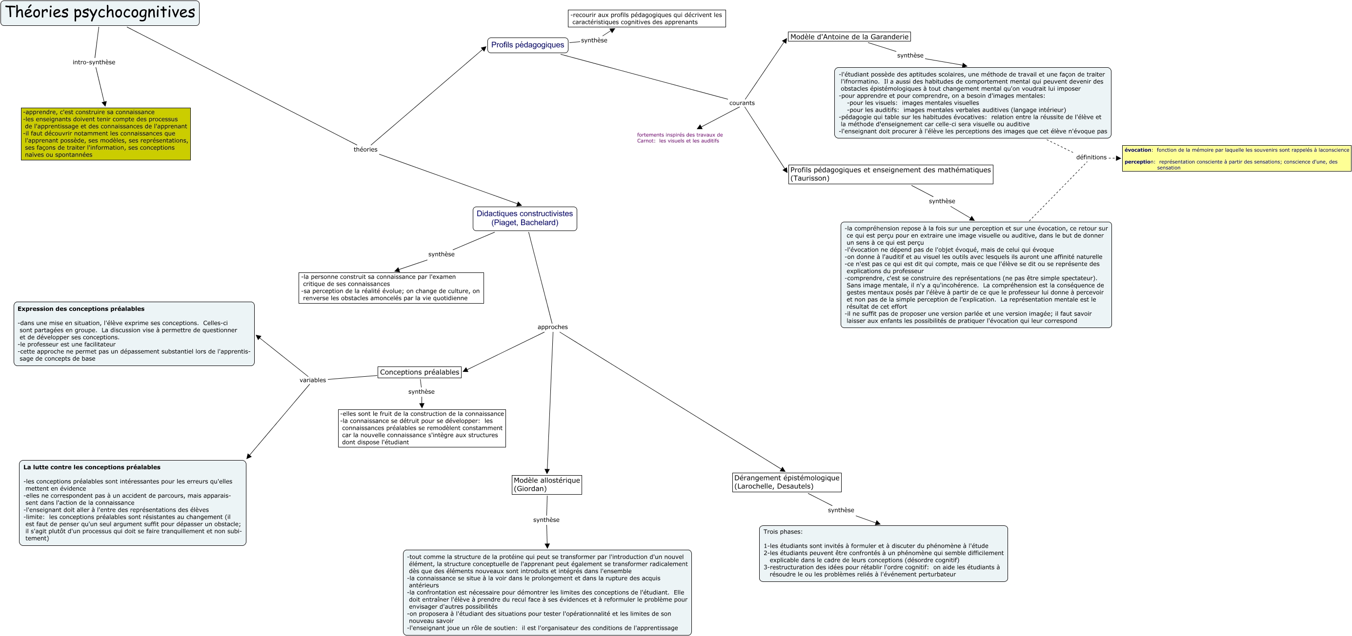
Cette carte conceptuelle, cree avec IHMC CmapTools, contient des informations liees a : Théories psychocognitives, Théories psychocognitives théories Profils pédagogiques, Théories psychocognitives théories Didactiques constructivistes (Piaget, Bachelard), -l'étudiant possède des aptitudes scolaires, une méthode de travail et une façon de traiter l'ifnormatino. Il a aussi des habitudes de comportement mental qui peuvent devenir des obstacles épistémologiques à tout changement mental qu'on voudrait lui imposer -pour apprendre et pour comprendre, on a besoin d'images mentales: -pour les visuels: images mentales visuelles -pour les auditifs: images mentales verbales auditives (langage intérieur) -pédagogie qui table sur les habitudes évocatives: relation entre la réussite de l'élève et la méthode d'enseignement car celle-ci sera visuelle ou auditive -l'enseignant doit procurer à l'élève les perceptions des images que cet élève n'évoque pas définitions évocation: fonction de la mémoire par laquelle les souvenirs sont rappelés à laconscience perception: représentation consciente à partir des sensations; conscience d'une, des sensation, Didactiques constructivistes (Piaget, Bachelard) approches Conceptions préalables, Profils pédagogiques synthèse -recourir aux profils pédagogiques qui décrivent les caractéristiques cognitives des apprenants, Didactiques constructivistes (Piaget, Bachelard) synthèse -la personne construit sa connaissance par l'examen critique de ses connaissances -sa perception de la réalité évolue; on change de culture, on renverse les obstacles amoncelés par la vie quotidienne, Modèle allostérique (Giordan) synthèse -tout comme la structure de la protéine qui peut se transformer par l'introduction d'un nouvel élément, la structure conceptuelle de l'apprenant peut également se transformer radicalement dès que des éléments nouveaux sont introduits et intégrés dans l'ensemble -la connaissance se situe à la voir dans le prolongement et dans la rupture des acquis antérieurs -la confrontation est nécessaire pour démontrer les limites des conceptions de l'étudiant. Elle doit entraîner l'élève à prendre du recul face à ses évidences et à reformuler le problème pour envisager d'autres possibilités -on proposera à l'étudiant des situations pour tester l'opérationnalité et les limites de son nouveau savoir -l'enseignant joue un rôle de soutien: il est l'organisateur des conditions de l'apprentissage, Didactiques constructivistes (Piaget, Bachelard) approches Dérangement épistémologique (Larochelle, Desautels), Conceptions préalables variables La lutte contre les conceptions préalables -les conceptions préalables sont intéressantes pour les erreurs qu'elles mettent en évidence -elles ne correspondent pas à un accident de parcours, mais apparais- sent dans l'action de la connaissance -l'enseignant doit aller à l'entre des représentations des élèves -limite: les conceptions préalables sont résistantes au changement (il est faut de penser qu'un seul argument suffit pour dépasser un obstacle; il s'agit plutôt d'un processus qui doit se faire tranquillement et non subi- tement), Conceptions préalables variables Expression des conceptions préalables -dans une mise en situation, l'élève exprime ses conceptions. Celles-ci sont partagées en groupe. La discussion vise à permettre de questionner et de développer ses conceptions. -le professeur est une facilitateur -cette approche ne permet pas un dépassement substantiel lors de l'apprentis- sage de concepts de base, Modèle d'Antoine de la Garanderie synthèse -l'étudiant possède des aptitudes scolaires, une méthode de travail et une façon de traiter l'ifnormatino. Il a aussi des habitudes de comportement mental qui peuvent devenir des obstacles épistémologiques à tout changement mental qu'on voudrait lui imposer -pour apprendre et pour comprendre, on a besoin d'images mentales: -pour les visuels: images mentales visuelles -pour les auditifs: images mentales verbales auditives (langage intérieur) -pédagogie qui table sur les habitudes évocatives: relation entre la réussite de l'élève et la méthode d'enseignement car celle-ci sera visuelle ou auditive -l'enseignant doit procurer à l'élève les perceptions des images que cet élève n'évoque pas, Conceptions préalables synthèse -elles sont le fruit de la construction de la connaissance -la connaissance se détruit pour se développer: les connaissances préalables se remodèlent constamment car la nouvelle connaissance s'intègre aux structures dont dispose l'étudiant, Profils pédagogiques courants Modèle d'Antoine de la Garanderie, Profils pédagogiques courants fortements inspirés des travaux de Carnot: les visuels et les auditifs, Didactiques constructivistes (Piaget, Bachelard) approches Modèle allostérique (Giordan), Profils pédagogiques courants Profils pédagogiques et enseignement des mathématiques (Taurisson), Théories psychocognitives intro-synthèse -apprendre, c'est construire sa connaissance -les enseignants doivent tenir compte des processus de l'apprentissage et des connaissances de l'apprenant -il faut découvrir notamment les connaissances que l'apprenant possède, ses modèles, ses représentations, ses façons de traiter l'information, ses conceptions naïves ou spontannées, Profils pédagogiques et enseignement des mathématiques (Taurisson) synthèse -la compréhension repose à la fois sur une perception et sur une évocation, ce retour sur ce qui est perçu pour en extraire une image visuelle ou auditive, dans le but de donner un sens à ce qui est perçu -l'évocation ne dépend pas de l'objet évoqué, mais de celui qui évoque -on donne à l'auditif et au visuel les outils avec lesquels ils auront une affinité naturelle -ce n'est pas ce qui est dit qui compte, mais ce que l'élève se dit ou se représente des explications du professeur -comprendre, c'est se construire des représentations (ne pas être simple spectateur). Sans image mentale, il n'y a qu'incohérence. La compréhension est la conséquence de gestes mentaux posés par l'élève à partir de ce que le professeur lui donne à percevoir et non pas de la simple perception de l'explication. La représentation mentale est le résultat de cet effort -il ne suffit pas de proposer une version parlée et une version imagée; il faut savoir laisser aux enfants les possibilités de pratiquer l'évocation qui leur correspond, -la compréhension repose à la fois sur une perception et sur une évocation, ce retour sur ce qui est perçu pour en extraire une image visuelle ou auditive, dans le but de donner un sens à ce qui est perçu -l'évocation ne dépend pas de l'objet évoqué, mais de celui qui évoque -on donne à l'auditif et au visuel les outils avec lesquels ils auront une affinité naturelle -ce n'est pas ce qui est dit qui compte, mais ce que l'élève se dit ou se représente des explications du professeur -comprendre, c'est se construire des représentations (ne pas être simple spectateur). Sans image mentale, il n'y a qu'incohérence. La compréhension est la conséquence de gestes mentaux posés par l'élève à partir de ce que le professeur lui donne à percevoir et non pas de la simple perception de l'explication. La représentation mentale est le résultat de cet effort -il ne suffit pas de proposer une version parlée et une version imagée; il faut savoir laisser aux enfants les possibilités de pratiquer l'évocation qui leur correspond définitions évocation: fonction de la mémoire par laquelle les souvenirs sont rappelés à laconscience perception: représentation consciente à partir des sensations; conscience d'une, des sensation, Dérangement épistémologique (Larochelle, Desautels) synthèse Trois phases: 1-les étudiants sont invités à formuler et à discuter du phénomène à l'étude 2-les étudiants peuvent être confrontés à un phénomène qui semble difficilement explicable dans le cadre de leurs conceptions (désordre cognitif) 3-restructuration des idées pour rétablir l'ordre cognitif: on aide les étudiants à résoudre le ou les problèmes reliés à l'événement perturbateur