Warning:
JavaScript is turned OFF. None of the links on this page will work until it is reactivated.
If you need help turning JavaScript On, click here.
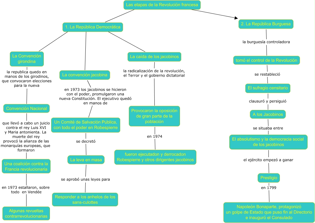
Este Cmap, tiene información relacionada con: Las etapas de la Revolución francesa 2. Luis Yeste Ortega nº31 4ºA, Convención Nacional que llevó a cabo un juicio contra el rey Luis XVI y Maria antonienta. La muerte del rey provocó la alianza de las monarquías europeas, que formaron Una coalición contra la Francia revolucionaria, tomó el control de la Revolución se restableció El sufragio censitario, 1. La República Democrática ???? La caída de los jacobinos, La leva en masa se aprobó unas leyes para Responder a los anhelos de los sans-culottes, A los Jacobinos se situaba entre El absolutismo y la democracia social de los jacobinos, 2. La República Burguesa la burguesía controladora tomó el control de la Revolución, Las etapas de la Revolución francesa ???? 1. La República Democrática, El absolutismo y la democracia social de los jacobinos el ejército empezó a ganar Prestigio, La convención jacobina en 1973 los jacobinos se hicieron con el poder, promulgaron una nueva Constitución. El ejecutivo quedó en manos de Un Comité de Salvación Pública, con todo el poder en Robespierre, La Convención girondina la republica quedo en manos de los girodinos, que convocaron elecciones para la nueva Convención Nacional, La caída de los jacobinos la radicalización de la revolución, el Terror y el gobierno dictatorial Provocaron la oposición de gran parte de la población, El sufragio censitario clausuró y persiguió A los Jacobinos, 1. La República Democrática ???? La convención jacobina, Prestigio en 1799 Napoleón Bonaparte, protagonizó un golpe de Estado que puso fin al Directorio e inauguró el Consulado, 1. La República Democrática ???? La Convención girondina, Un Comité de Salvación Pública, con todo el poder en Robespierre se decretó La leva en masa, Provocaron la oposición de gran parte de la población en 1974 fueron ejecutadon y derrocadon Robespierre y otros dirigentes jacobinos, Una coalición contra la Francia revolucionaria en 1973 estallaron, sobre todo en Vendée Algunas revueltas contrarrevolucionarias, Las etapas de la Revolución francesa ???? 2. La República Burguesa