Warning:
JavaScript is turned OFF. None of the links on this page will work until it is reactivated.
If you need help turning JavaScript On, click here.
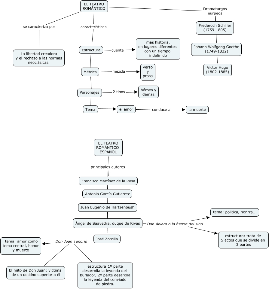
Este Cmap, tiene información relacionada con: Ana Rosa Gómez Alba, el amor conduce a la muerte, Personajes 2 tipos héroes y damas, EL TEATRO ROMÁNTICO ESPAÑOL principales autores Juan Eugenio de Hartzenbush, EL TEATRO ROMÁNTICO ESPAÑOL principales autores José Zorrilla, Ángel de Saavedra, duque de Rivas Don Álvaro o la fuerza del sino estructura: trata de 5 actos que se divide en 3 oartes, José Zorrilla Don Juan Tenorio El mito de Don Juan: victima de un destino superior a él, Métrica ???? Personajes, Estructura cuenta mas historia, en lugares diferentes con un tiempo indefinido, EL TEATRO ROMÁNTICO características Estructura, Métrica mezcla verso y prosa, José Zorrilla Don Juan Tenorio estructura:1º parte desarrolla la leyenda del burlador, 2º parte desarolla la leyenda del conviado de piedra., EL TEATRO ROMÁNTICO Dramaturgos eurpeos Johann Wolfgang Goethe (1749-1832), EL TEATRO ROMÁNTICO se caracteriza por La libertad creadora y el rechazo a las normas neoclásicas., EL TEATRO ROMÁNTICO ESPAÑOL principales autores Ángel de Saavedra, duque de Rivas, EL TEATRO ROMÁNTICO Dramaturgos eurpeos Frederoch Schiller (1759-1805), Estructura ???? Métrica, EL TEATRO ROMÁNTICO ESPAÑOL principales autores Francisco Martínez de la Rosa, Tema ???? el amor, Personajes ???? Tema, José Zorrilla Don Juan Tenorio tema: amor como tema central, honor y muerte