Warning:
JavaScript is turned OFF. None of the links on this page will work until it is reactivated.
If you need help turning JavaScript On, click here.
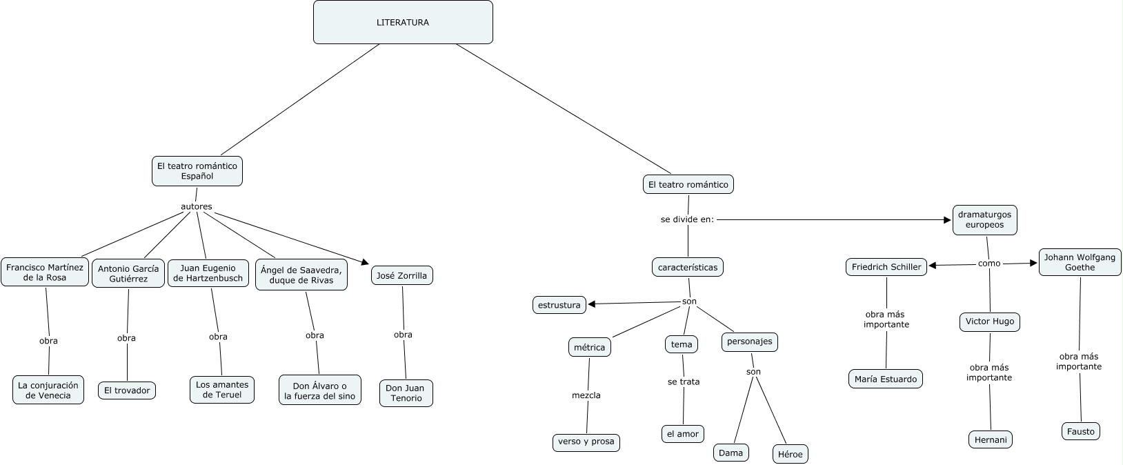
Este mapa conceptual tiene información relacionada a: juan sanchez de alba 4ºB, LITERATURA ???? El teatro romántico, características son tema, El teatro romántico Español autores Francisco Martínez de la Rosa, Johann Wolfgang Goethe obra más importante Fausto, El teatro romántico se divide en: dramaturgos europeos, Antonio García Gutiérrez obra El trovador, Friedrich Schiller obra más importante María Estuardo, personajes son Dama, características son estrustura, El teatro romántico Español autores Ángel de Saavedra, duque de Rivas