Warning:
JavaScript is turned OFF. None of the links on this page will work until it is reactivated.
If you need help turning JavaScript On, click here.
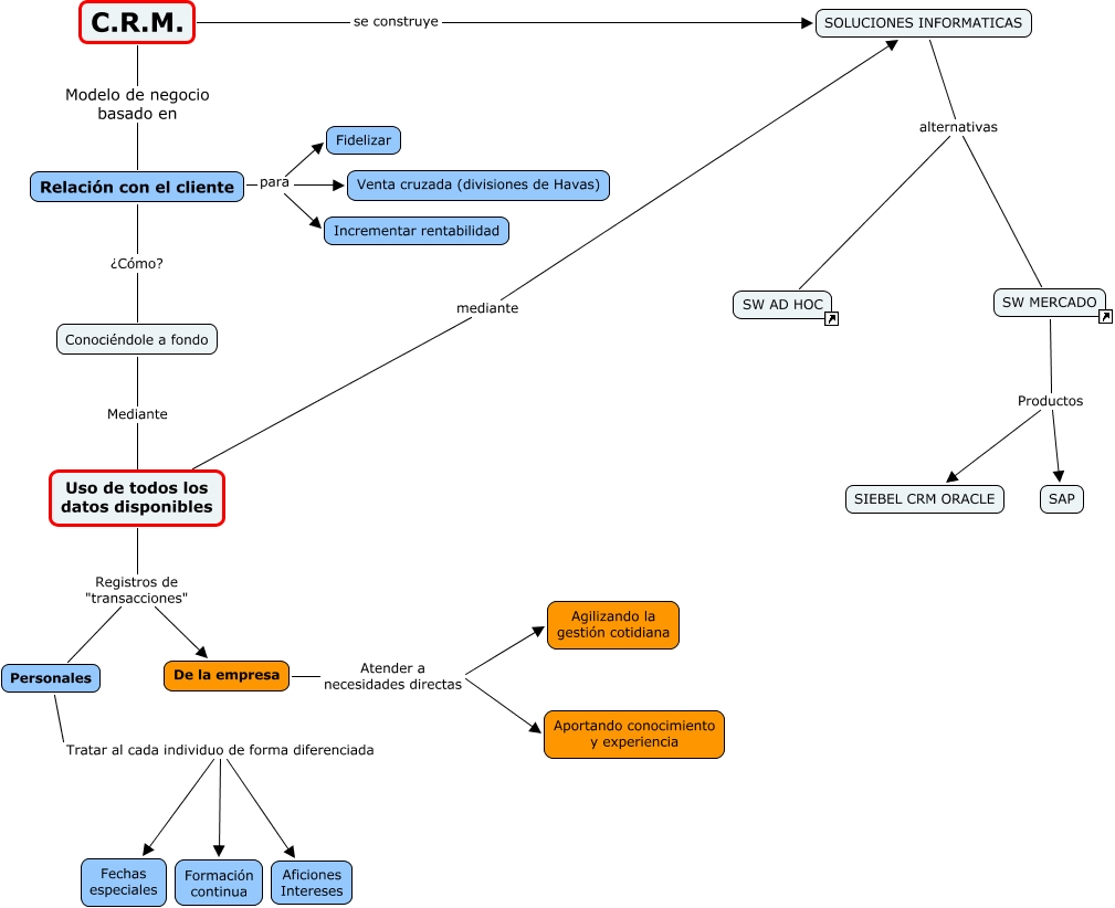
Este Cmap, tiene información relacionada con: CRM NUESTRO, SW MERCADO alternativas SOLUCIONES INFORMATICAS, Relación con el cliente para Incrementar rentabilidad, Relación con el cliente para Fidelizar, Uso de todos los datos disponibles Registros de "transacciones" Personales, Uso de todos los datos disponibles Registros de "transacciones" De la empresa, Personales Tratar al cada individuo de forma diferenciada Fechas especiales, Relación con el cliente ¿Cómo? Conociéndole a fondo, Conociéndole a fondo Mediante Uso de todos los datos disponibles, C.R.M. se construye SOLUCIONES INFORMATICAS, SW AD HOC alternativas SOLUCIONES INFORMATICAS, Uso de todos los datos disponibles mediante SOLUCIONES INFORMATICAS, De la empresa Atender a necesidades directas Aportando conocimiento y experiencia, SW MERCADO Productos SAP, Relación con el cliente para Venta cruzada (divisiones de Havas), Personales Tratar al cada individuo de forma diferenciada Formación continua, C.R.M. Modelo de negocio basado en Relación con el cliente, SW MERCADO Productos SIEBEL CRM ORACLE, De la empresa Atender a necesidades directas Agilizando la gestión cotidiana, Personales Tratar al cada individuo de forma diferenciada Aficiones Intereses