Warning:
JavaScript is turned OFF. None of the links on this page will work until it is reactivated.
If you need help turning JavaScript On, click here.
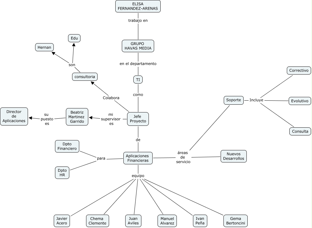
This Concept Map, created with IHMC CmapTools, has information related to: Puesto Elisa, Aplicaciones Financieras áreas de servicio Soporte, Aplicaciones Financieras equipo Ivan Peña, Aplicaciones Financieras para Dpto Financiero, Aplicaciones Financieras equipo Javier Acero, Beatriz Martinez Garrido su puesto es Director de Aplicaciones, Soporte Incluye Correctivo, ELISA FERNANDEZ-ARENAS trabajo en GRUPO HAVAS MEDIA, Aplicaciones Financieras equipo Juan Aviles, Aplicaciones Financieras áreas de servicio Nuevos Desarrollos, GRUPO HAVAS MEDIA en el departamento TI, consultoria son Edu, Soporte Incluye Evolutivo, Soporte Incluye Consulta, Aplicaciones Financieras equipo Gema Bertoncini, consultoria son Hernan, Aplicaciones Financieras equipo Manuel Alvarez, Aplicaciones Financieras para Dpto HR, Jefe Proyecto Colabora consultoria, Jefe Proyecto de Aplicaciones Financieras, Jefe Proyecto mi supervisor es Beatriz Martinez Garrido