Warning:
JavaScript is turned OFF. None of the links on this page will work until it is reactivated.
If you need help turning JavaScript On, click here.
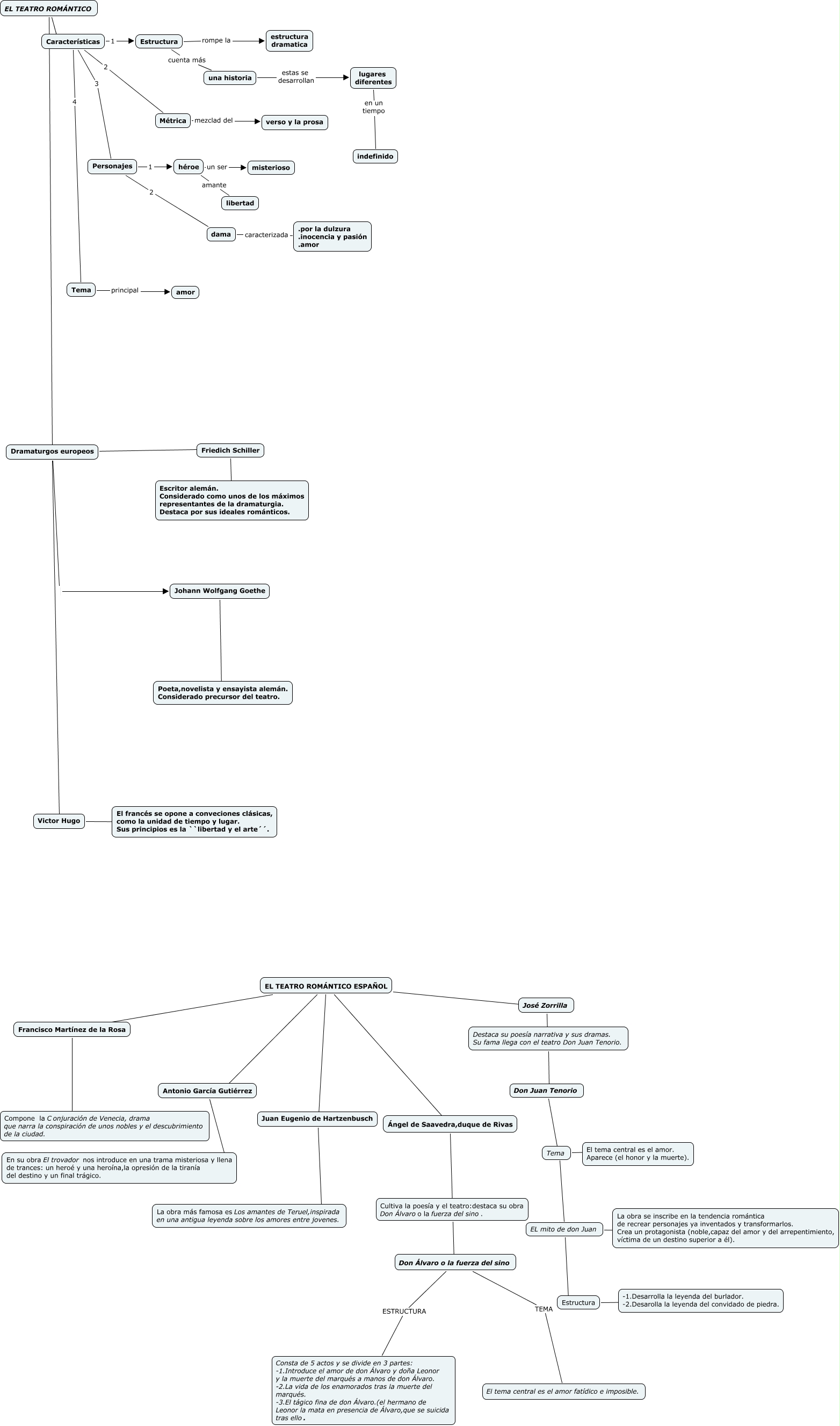
Este Cmap, tiene información relacionada con: Antonio Javier Periñán Muñoz, Características 1 Estructura, EL mito de don Juan ???? La obra se inscribe en la tendencia romántica de recrear personajes ya inventados y transformarlos. Crea un protagonista (noble,capaz del amor y del arrepentimiento, víctima de un destino superior a él)., Johann Wolfgang Goethe ???? Poeta,novelista y ensayista alemán. Considerado precursor del teatro., Personajes 1 héroe, lugares diferentes en un tiempo indefinido, EL TEATRO ROMÁNTICO ESPAÑOL ???? Antonio García Gutiérrez, José Zorrilla ???? Destaca su poesía narrativa y sus dramas. Su fama llega con el teatro Don Juan Tenorio., Destaca su poesía narrativa y sus dramas. Su fama llega con el teatro Don Juan Tenorio. ???? Don Juan Tenorio, Estructura cuenta más una historia, héroe un ser misterioso, Don Álvaro o la fuerza del sino TEMA El tema central es el amor fatídico e imposible., Victor Hugo ???? El francés se opone a conveciones clásicas, como la unidad de tiempo y lugar. Sus principios es la ``libertad y el arte´´., dama caracterizada .por la dulzura .inocencia y pasión .amor, Antonio García Gutiérrez ???? En su obra El trovador nos introduce en una trama misteriosa y llena de trances: un heroé y una heroína,la opresión de la tiranía del destino y un final trágico., Juan Eugenio de Hartzenbusch ???? La obra más famosa es Los amantes de Teruel,inspirada en una antigua leyenda sobre los amores entre jovenes., Cultiva la poesía y el teatro:destaca su obra Don Álvaroo la fuerza del sino. ???? Don Álvaro o la fuerza del sino, Dramaturgos europeos Johann Wolfgang Goethe, Estructura ???? -1.Desarrolla la leyenda del burlador. -2.Desarolla la leyenda del convidado de piedra., Personajes 2 dama, Estructura rompe la estructura dramatica