WARNING:
JavaScript is turned OFF. None of the links on this concept map will
work until it is reactivated.
If you need help turning JavaScript On, click here.
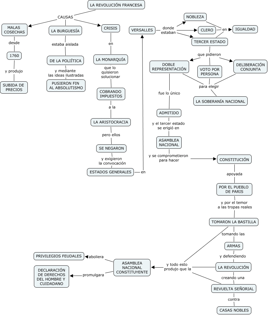
Este Cmap, tiene información relacionada con: LA REVOLUCION FRANCESA ANTONIO DONCEL-MORIANO CUBERO, VERSALLES donde estaban NOBLEZA, MALAS COSECHAS desde 1760, TOMARON LA BASTILLA y todo esto produjo que la ASAMBLEA NACIONAL CONSTITUYENTE, ADMITIDO y el tercer estado se erigió en ASAMBLEA NACIONAL, LA REVOLUCIÓN FRANCESA CAUSAS CRISIS, LA REVOLUCIÓN FRANCESA CAUSAS LA BURGUESÍA, ASAMBLEA NACIONAL CONSTITUYENTE aboliera PRIVILEGIOS FEUDALES, TERCER ESTADO que pidieron DOBLE REPRESENTACIÓN, CRISIS en LA MONARQUÍA, REVUELTA SEÑORIAL y todo esto produjo que la ASAMBLEA NACIONAL CONSTITUYENTE, LA REVOLUCIÓN creando una REVUELTA SEÑORIAL, LA BURGUESÍA estaba aislada DE LA POLIÍTICA, ESTADOS GENERALES en VERSALLES, VOTO POR PERSONA para elegir LA SOBERANÍA NACIONAL, ASAMBLEA NACIONAL y se comprometieron para hacer CONSTITUCIÓN, DE LA POLIÍTICA y mediante las ideas ilustradas PUSIERON FIN AL ABSOLUTISMO, NOBLEZA en IGUALDAD, ASAMBLEA NACIONAL CONSTITUYENTE promulgara DECLARACIÓN DE DERECHOS DEL HOMBRE Y CUIDADANO, LA MONARQUÍA que lo quisieron solucionar COBRANDO IMPUESTOS, TERCER ESTADO que pidieron DELIBERACIÓN CONJUNTA