Warning:
JavaScript is turned OFF. None of the links on this page will work until it is reactivated.
If you need help turning JavaScript On, click here.
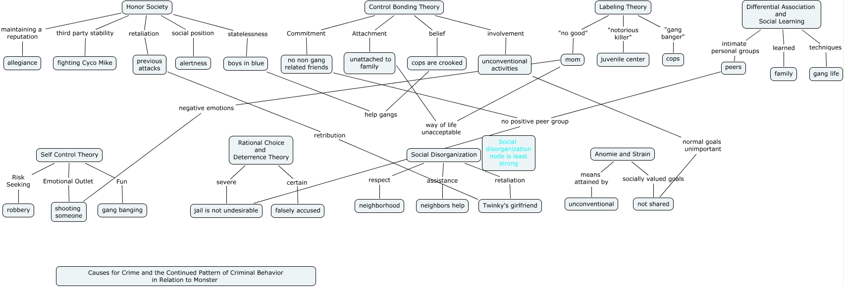
This Concept Map, created with IHMC CmapTools, has information related to: Final Draft, Labeling Theory "notorious killer" juvenile center, Honor Society maintaining a reputation allegiance, Differential Association and Social Learning techniques gang life, Social Disorganization assistance neighbors help, Honor Society social position alertness, Control Bonding Theory Commitment no non gang related friends, Self Control Theory Risk Seeking robbery, Self Control Theory Emotional Outlet shooting someone, Control Bonding Theory belief cops are crooked, Honor Society retaliation previous attacks, Social Disorganization respect neighborhood, Rational Choice and Deterrence Theory severe jail is not undesirable, Control Bonding Theory involvement unconventional activities, unconventional activities normal goals unimportant not shared, cops are crooked help gangs boys in blue, Labeling Theory "no good" mom, peers no positive peer group no non gang related friends, jail is not undesirable no positive peer group no non gang related friends, Anomie and Strain socially valued goals not shared, Honor Society third party stability fighting Cyco Mike