Warning:
JavaScript is turned OFF. None of the links on this page will work until it is reactivated.
If you need help turning JavaScript On, click here.
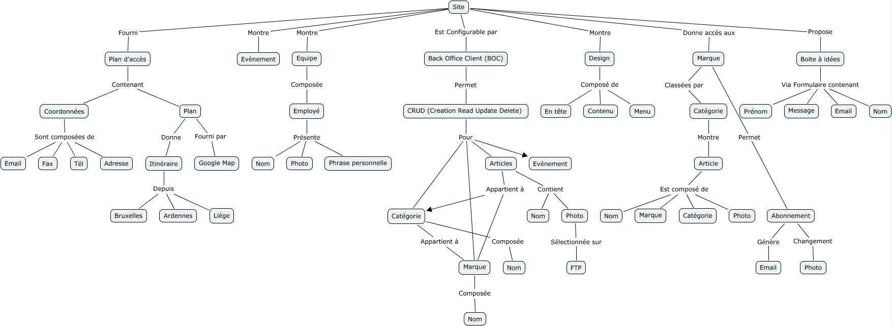
Cette carte conceptuelle, cree avec IHMC CmapTools, contient des informations liees a : Plan de site, Design Composé de Menu, Equipe Composée Employé, Site Montre Design, Site Propose Boite à idées, Coordonnées Sont composées de Tél, Marque Permet Abonnement, Articles Contient Nom, Itinéraire Depuis Liège, Coordonnées Sont composées de Adresse, Employé Présente Nom, Catégorie Appartient à Marque, Articles Appartient à Marque, Itinéraire Depuis Bruxelles, Boite à idées Via Formulaire contenant Message, Marque Classées par Catégorie, CRUD (Creation Read Update Delete) Pour Marque, Abonnement Génère Email, Site Montre Equipe, Article Est composé de Marque, Catégorie Montre Article