Warning:
JavaScript is turned OFF. None of the links on this page will work until it is reactivated.
If you need help turning JavaScript On, click here.
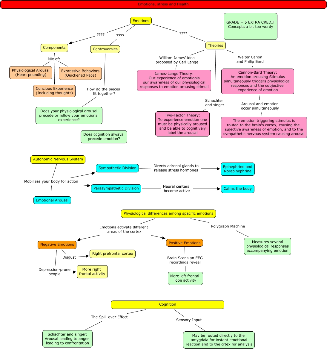
This Concept Map, created with IHMC CmapTools, has information related to: Jennifer Giglio-Ch.11 Emotions and Stress, Autonomic Nervous System Mobilizes your body for action Emotional Arousal, Components Mix of: Concious Experience (Including thoughts), Controversies How do the pieces fit together? Does your physiological arousal precede or follow your emotional experience?, Emotions ???? Controversies, Emotions ???? Theories, Sympathetic Division Directs adrenal glands to release stress hormones Epinephrine and Norepinephrine, Autonomic Nervous System Mobilizes your body for action Parasympathetic Division, Components Mix of: Physiological Arousal (Heart pounding), Physiological differences among specific emotions Emotions activate different areas of the cortex Negative Emotions, Theories Schachter and singer Two-Factor Theory: To experience emotion one must be physically aroused and be able to cognitively label the arousal, Cannon-Bard Theory: An emotion arousing Stimulus simultaneously triggers physiological responses and the subjective experience of emotion Arousal and emotion occur simultaneously The emotion triggering stimulus is routed to the brain's cortex, causing the sujective awareness of emotion, and to the sympathetic nervous system causing arousal, Parasympathetic Division Neural centers become active Calms the body, Autonomic Nervous System Mobilizes your body for action Sympathetic Division, Theories Walter Canon and Philip Bard Cannon-Bard Theory: An emotion arousing Stimulus simultaneously triggers physiological responses and the subjective experience of emotion, Negative Emotions Depression-prone people More right frontal activity, Cognition Sensory Input May be routed directly to the amygdala for instant emotional reaction and to the crtex for analysis, Cognition The Spill-over Effect Schachter and singer: Arousal leading to anger leading to confrontation, Negative Emotions Disgust Right prefrontal cortex, Physiological differences among specific emotions Polygraph Machine Measures several physiological responses accompanying emotion, Emotions ???? Components