Warning:
JavaScript is turned OFF. None of the links on this page will work until it is reactivated.
If you need help turning JavaScript On, click here.
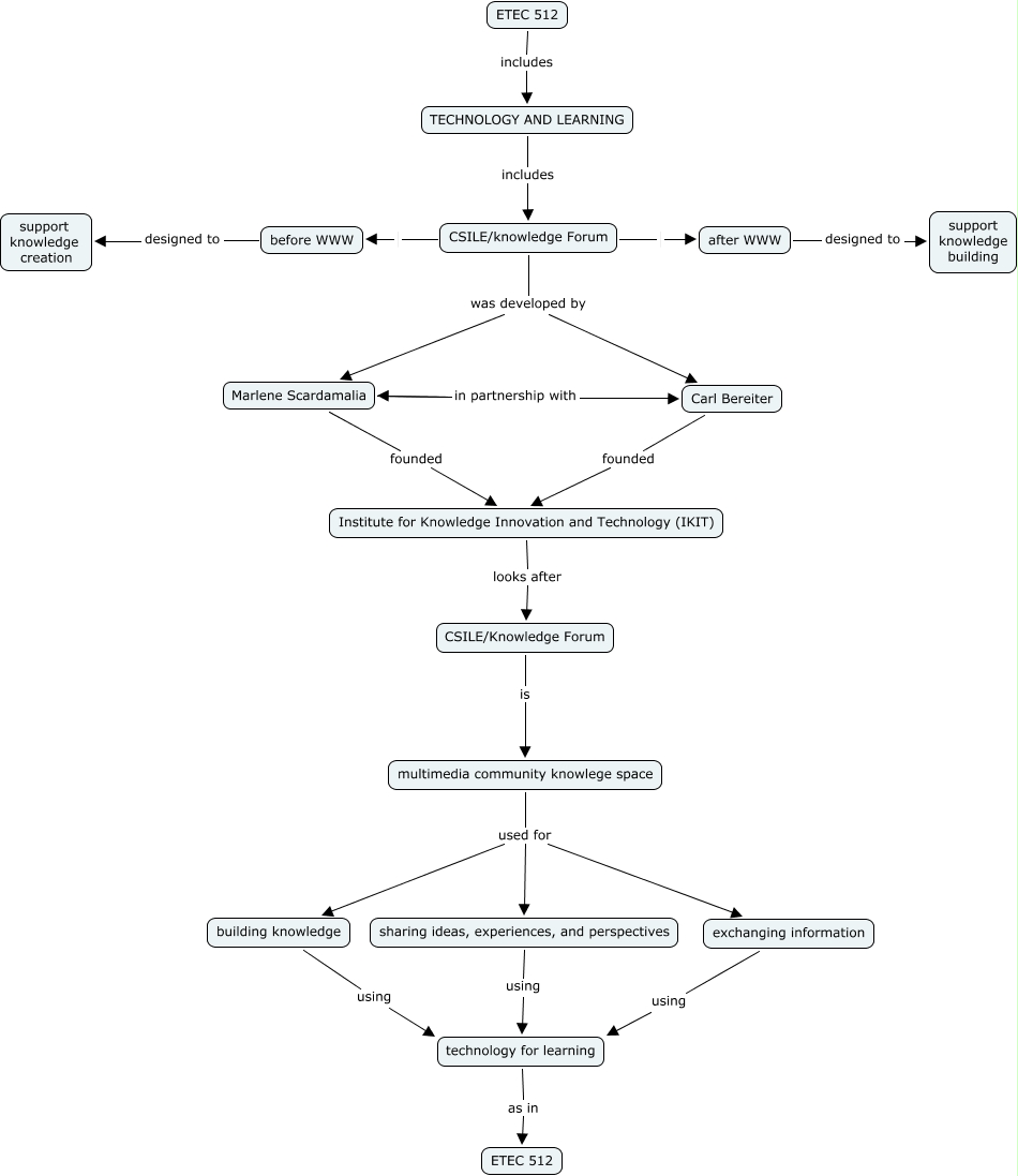
This Concept Map, created with IHMC CmapTools, has information related to: ETEC 512 -- Technology and Learning -- Symposium Presentation, CSILE/knowledge Forum was developed by Carl Bereiter, exchanging information using technology for learning, multimedia community knowlege space used for sharing ideas, experiences, and perspectives, Marlene Scardamalia in partnership with Carl Bereiter, Carl Bereiter founded Institute for Knowledge Innovation and Technology (IKIT), CSILE/knowledge Forum was developed by Marlene Scardamalia, Institute for Knowledge Innovation and Technology (IKIT) looks after CSILE/Knowledge Forum, technology for learning as in ETEC 512, CSILE/Knowledge Forum is multimedia community knowlege space, multimedia community knowlege space used for building knowledge, before WWW designed to support knowledge creation, CSILE/knowledge Forum after WWW, multimedia community knowlege space used for exchanging information, ETEC 512 includes TECHNOLOGY AND LEARNING, TECHNOLOGY AND LEARNING includes CSILE/knowledge Forum, sharing ideas, experiences, and perspectives using technology for learning, building knowledge using technology for learning, after WWW designed to support knowledge building, Marlene Scardamalia founded Institute for Knowledge Innovation and Technology (IKIT), CSILE/knowledge Forum before WWW