Warning:
JavaScript is turned OFF. None of the links on this page will work until it is reactivated.
If you need help turning JavaScript On, click here.
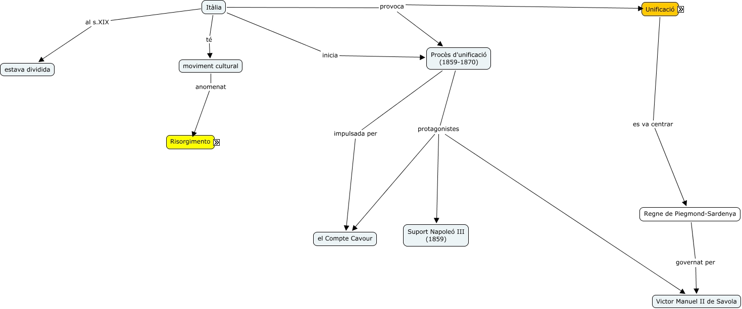
Este Cmap, tiene información relacionada con: 5.1 La unificació d'Itàlia, Itàlia provoca Unificació, Itàlia provoca Procès d'unificació (1859-1870), Procès d'unificació (1859-1870) impulsada per el Compte Cavour, Itàlia té moviment cultural, Procès d'unificació (1859-1870) protagonistes Suport Napoleó III (1859), Risorgimento defensava identitat cultural, Risorgimento tenia músics, Procès d'unificació (1859-1870) protagonistes Victor Manuel II de Savola, Unificació conseqüencies Incorporació de Veneto, Unificació conseqüencies un desequilibri econòmic, Regne de Piegmond-Sardenya governat per Victor Manuel II de Savola, Risorgimento tenia escriptors, Risorgimento defensava sentiment nacional, Unificació es va centrar Regne de Piegmond-Sardenya, Procès d'unificació (1859-1870) protagonistes el Compte Cavour, Unificació conseqüencies Regne de Piegmond-Sardenya, moviment cultural anomenat Risorgimento, Itàlia inicia Procès d'unificació (1859-1870), Itàlia al s.XIX estava dividida, Unificació conseqüencies Territori Romà (capital d'Itàlia)