Warning:
JavaScript is turned OFF. None of the links on this page will work until it is reactivated.
If you need help turning JavaScript On, click here.
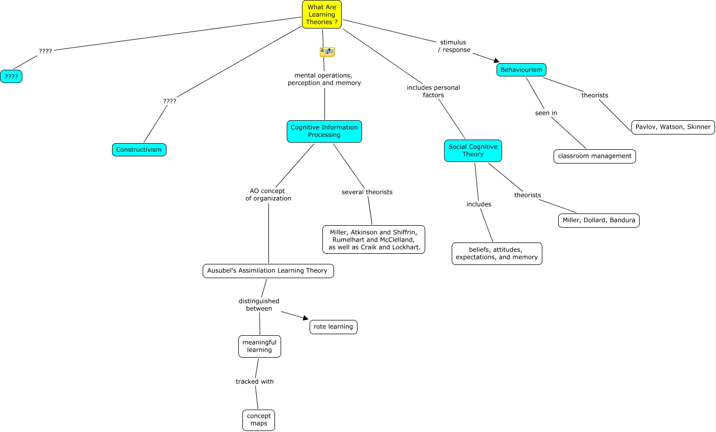
This Concept Map, created with IHMC CmapTools, has information related to: Korpan_workingdraft_512, Cognitive Information Processing AO concept of organization Ausubel's Assimilation Learning Theory, What Are Learning Theories ? ???? Constructivism, Cognitive Information Processing several theorists Miller, Atkinson and Shiffrin, Rumelhart and McClelland, as well as Craik and Lockhart., What Are Learning Theories ? ???? ????, What Are Learning Theories ? includes personal factors Social Cognitive Theory, Social Cognitive Theory theorists Miller, Dollard, Bandura, Social Cognitive Theory includes beliefs, attitudes, expectations, and memory, Ausubel's Assimilation Learning Theory distinguished between rote learning, Behaviourism theorists Pavlov, Watson, Skinner, What Are Learning Theories ? stimulus / response Behaviourism, meaningful learning tracked with concept maps, Behaviourism seen in classroom management, Ausubel's Assimilation Learning Theory distinguished between meaningful learning, What Are Learning Theories ? mental operations, perception and memory Cognitive Information Processing