Warning:
JavaScript is turned OFF. None of the links on this page will work until it is reactivated.
If you need help turning JavaScript On, click here.
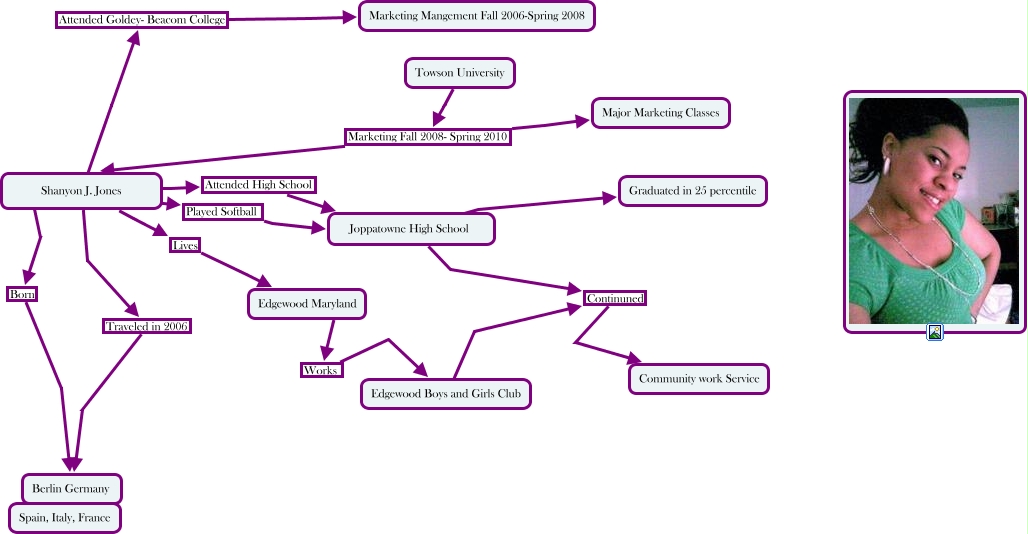
This Concept Map, created with IHMC CmapTools, has information related to: About me concept map, ???? Born Berlin Germany, Towson University Marketing Fall 2008- Spring 2010 Shanyon J. Jones, Shanyon J. Jones Attended High School Joppatowne High School, Joppatowne High School Continuned Community work Service, Shanyon J. Jones Attended Goldey- Beacom College Marketing Mangement Fall 2006-Spring 2008, Joppatowne High School ???? ????, Shanyon J. Jones Traveled in 2006 Berlin Germany, Joppatowne High School ???? Graduated in 25 percentile, Edgewood Boys and Girls Club Continuned Community work Service, Edgewood Maryland Works Edgewood Boys and Girls Club, Shanyon J. Jones Played Softball Joppatowne High School, Towson University Marketing Fall 2008- Spring 2010 Major Marketing Classes, Shanyon J. Jones Lives Edgewood Maryland