Warning:
JavaScript is turned OFF. None of the links on this page will work until it is reactivated.
If you need help turning JavaScript On, click here.
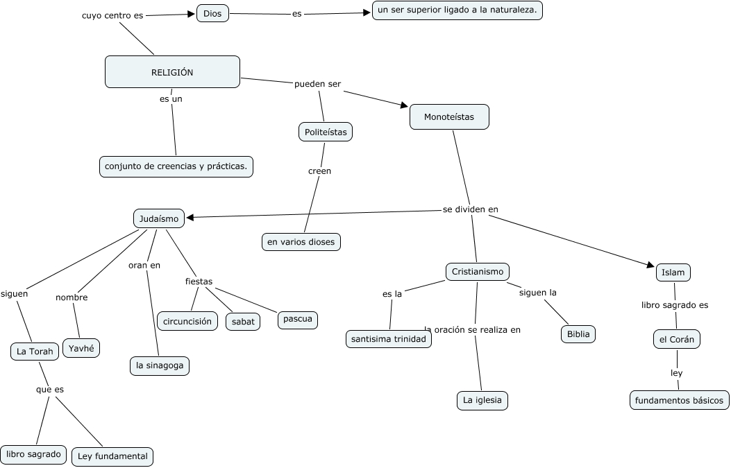
Este Cmap, tiene información relacionada con: Religiones (Carlos y Guillermo P), RELIGIÓN pueden ser Politeístas, Dios es un ser superior ligado a la naturaleza., Judaísmo fiestas sabat, Judaísmo nombre Yavhé, Monoteístas se dividen en Cristianismo, La Torah que es Ley fundamental, La Torah que es libro sagrado, Judaísmo siguen La Torah, RELIGIÓN cuyo centro es Dios, Monoteístas se dividen en Judaísmo, Judaísmo fiestas pascua, Monoteístas se dividen en Islam, RELIGIÓN pueden ser Monoteístas, Cristianismo siguen la Biblia, Politeístas creen en varios dioses, Cristianismo la oración se realiza en La iglesia, el Corán ley fundamentos básicos, Cristianismo es la santisima trinidad, RELIGIÓN es un conjunto de creencias y prácticas., Judaísmo fiestas circuncisión