Warning:
JavaScript is turned OFF. None of the links on this page will work until it is reactivated.
If you need help turning JavaScript On, click here.
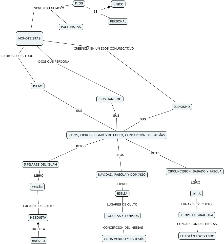
Este Cmap, tiene información relacionada con: religiones(jairo eduardo), RITOS, LIBROS,LUGARES DE CULTO, CONCEPCIÓN DEL MESÍAS RITOS 5 PILARES DEL ISLAM, MONOTEISTAS CREENCIA EN UN DIOS COMUNICATIVO JUDAISMO, 5 PILARES DEL ISLAM LIBRO CORÁN, DIOS SEGUN SU NUMERO MONOTEISTAS, IGLESIAS Y TEMPLOS CONCEPCIÓN DEL MESÍAS YA HA VENIDO Y ES JESÚS, CORÁN LUGARES DE CULTO MEZQUITA, MONOTEISTAS DIOS QUE PERDONA CRISTIANISMO, NAVIDAD, PASCUA Y DOMINGO LIBRO BIBLIA, CRISTIANISMO SUS RITOS, LIBROS,LUGARES DE CULTO, CONCEPCIÓN DEL MESÍAS, TORÁ LUGARES DE CULTO TEMPLO Y SINAGOGA, ISLAM SUS RITOS, LIBROS,LUGARES DE CULTO, CONCEPCIÓN DEL MESÍAS, BIBLIA LUGARES DE CULTO IGLESIAS Y TEMPLOS, RITOS, LIBROS,LUGARES DE CULTO, CONCEPCIÓN DEL MESÍAS RITOS NAVIDAD, PASCUA Y DOMINGO, TEMPLO Y SINAGOGA CONCEPCIÓN DEL MESIAS LE ESTÁN ESPERANDO, RITOS, LIBROS,LUGARES DE CULTO, CONCEPCIÓN DEL MESÍAS RITOS CIRCUNCISION, SABADO Y PASCUA, DIOS ES PERSONAL, MONOTEISTAS SU DIOS LO ES TODO ISLAM, mahoma PROFETA MEZQUITA, CIRCUNCISION, SABADO Y PASCUA LIBRO TORÁ, JUDAISMO SUS RITOS, LIBROS,LUGARES DE CULTO, CONCEPCIÓN DEL MESÍAS