Warning:
JavaScript is turned OFF. None of the links on this page will work until it is reactivated.
If you need help turning JavaScript On, click here.
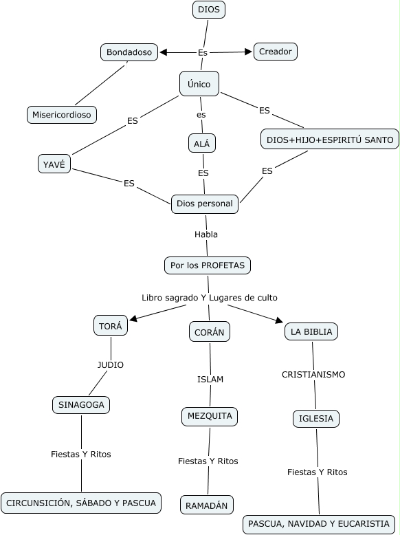
Este Cmap, tiene información relacionada con: RELIGIONES (ELISA Y VIRGINIA), LA BIBLIA CRISTIANISMO IGLESIA, Por los PROFETAS Libro sagrado Y Lugares de culto TORÁ, TORÁ JUDIO SINAGOGA, DIOS+HIJO+ESPIRITÚ SANTO ES Dios personal, Único ES DIOS+HIJO+ESPIRITÚ SANTO, Por los PROFETAS Libro sagrado Y Lugares de culto CORÁN, Único ES YAVÉ, IGLESIA Fiestas Y Ritos PASCUA, NAVIDAD Y EUCARISTIA, YAVÉ ES Dios personal, DIOS Es Único, Bondadoso Misericordioso, DIOS Es Bondadoso, Por los PROFETAS Libro sagrado Y Lugares de culto LA BIBLIA, SINAGOGA Fiestas Y Ritos CIRCUNSICIÓN, SÁBADO Y PASCUA, CORÁN ISLAM MEZQUITA, Dios personal Habla Por los PROFETAS, DIOS Es Creador, ALÁ ES Dios personal, MEZQUITA Fiestas Y Ritos RAMADÁN, Único es ALÁ