Warning:
JavaScript is turned OFF. None of the links on this page will work until it is reactivated.
If you need help turning JavaScript On, click here.
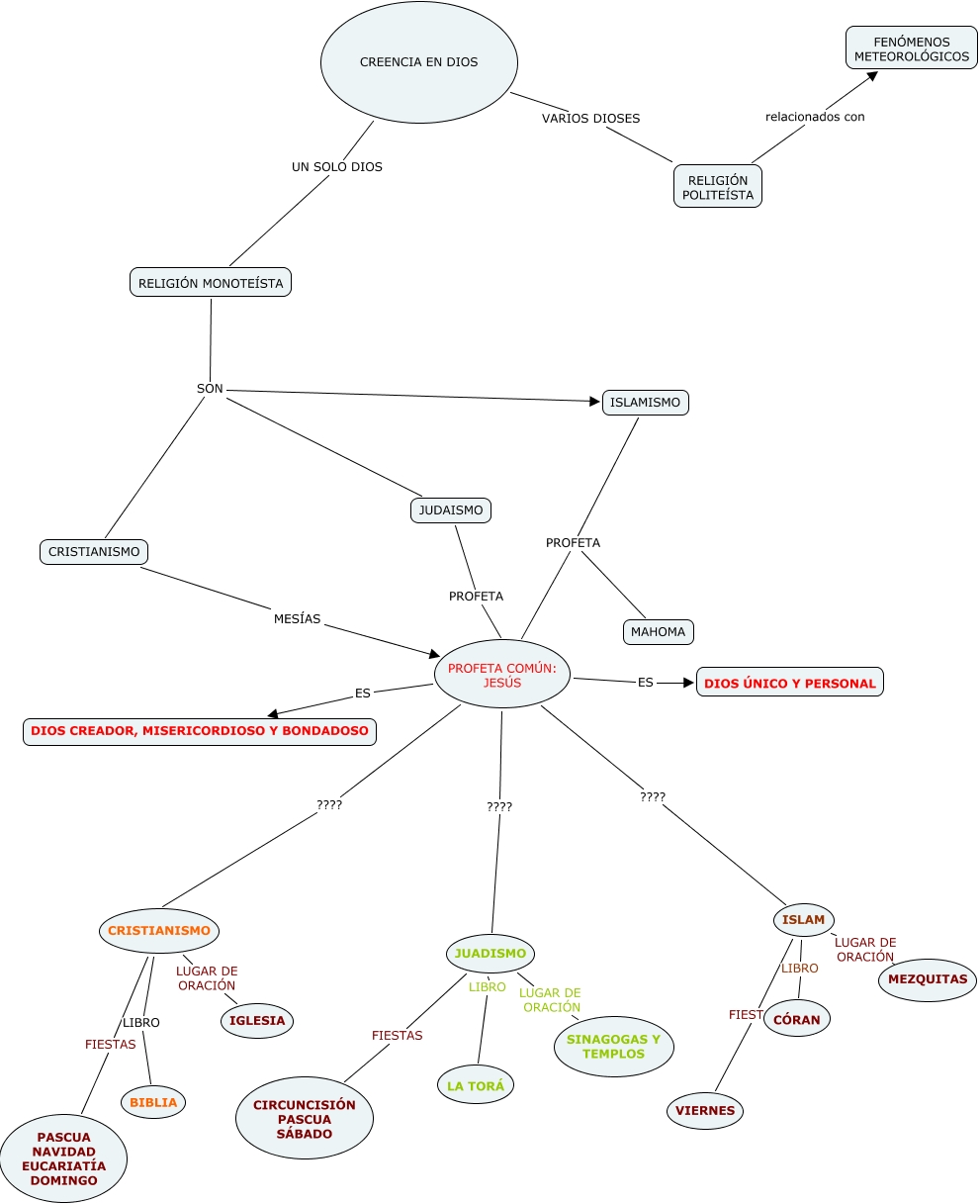
Este Cmap, tiene información relacionada con: Religiones (Luis y Jorge B.), JUADISMO LUGAR DE ORACIÓN SINAGOGAS Y TEMPLOS, PROFETA COMÚN: JESÚS ???? ISLAM, PROFETA COMÚN: JESÚS ES DIOS CREADOR, MISERICORDIOSO Y BONDADOSO, PROFETA COMÚN: JESÚS ES DIOS ÚNICO Y PERSONAL, CRISTIANISMO LIBRO BIBLIA, RELIGIÓN MONOTEÍSTA SON JUDAISMO, PROFETA COMÚN: JESÚS ???? CRISTIANISMO, ISLAM FIESTAS VIERNES, CRISTIANISMO LUGAR DE ORACIÓN IGLESIA, ISLAMISMO PROFETA MAHOMA, RELIGIÓN POLITEÍSTA relacionados con FENÓMENOS METEOROLÓGICOS, PROFETA COMÚN: JESÚS ???? JUADISMO, CREENCIA EN DIOS VARIOS DIOSES RELIGIÓN POLITEÍSTA, CRISTIANISMO MESÍAS PROFETA COMÚN: JESÚS, JUADISMO FIESTAS CIRCUNCISIÓN PASCUA SÁBADO, JUADISMO LIBRO LA TORÁ, RELIGIÓN MONOTEÍSTA SON ISLAMISMO, RELIGIÓN MONOTEÍSTA SON CRISTIANISMO, ISLAM LIBRO CÓRAN, ISLAM LUGAR DE ORACIÓN MEZQUITAS