Warning:
JavaScript is turned OFF. None of the links on this page will work until it is reactivated.
If you need help turning JavaScript On, click here.
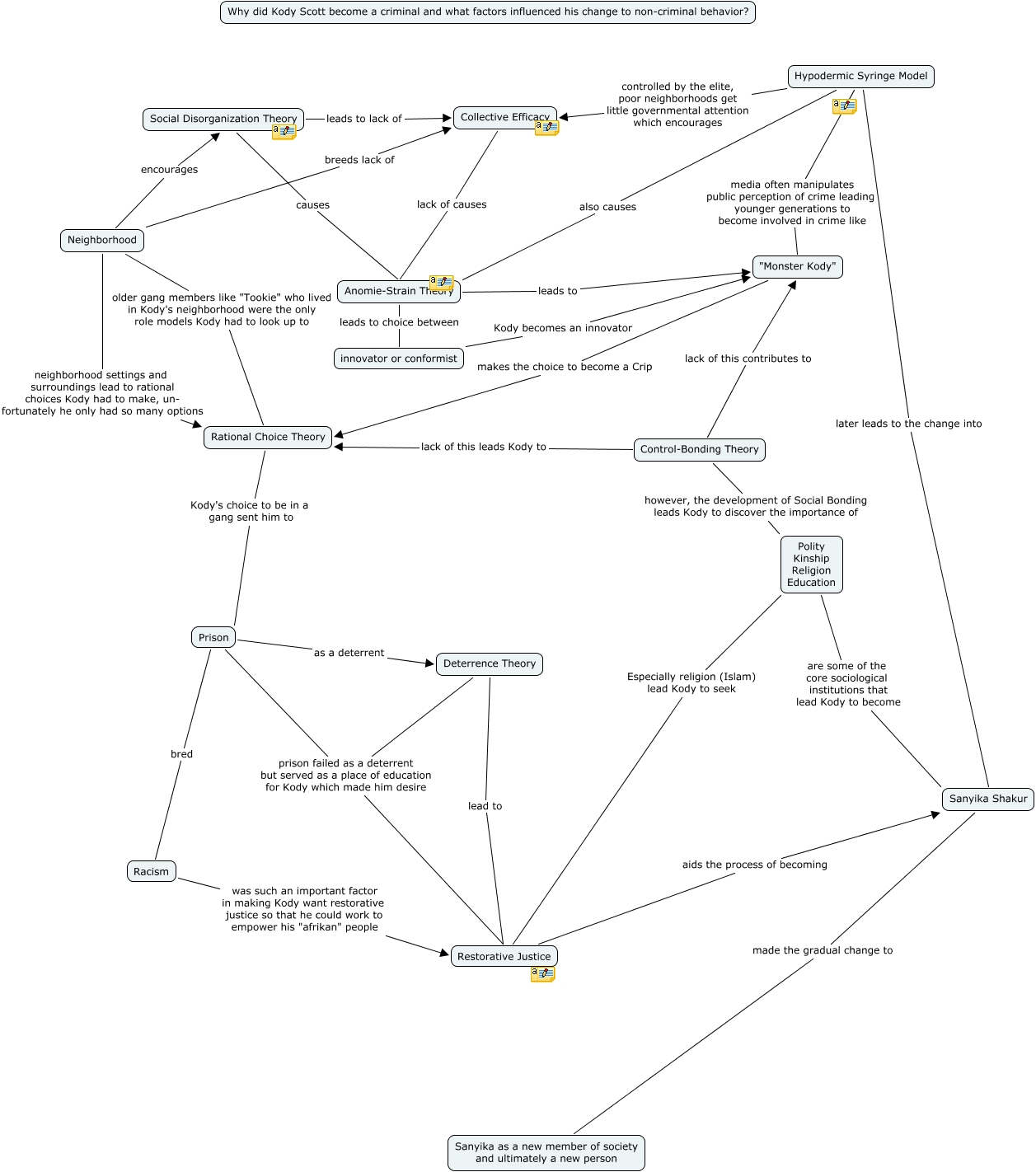
This Concept Map, created with IHMC CmapTools, has information related to: Shuler final c-map, Rational Choice Theory Kody's choice to be in a gang sent him to Prison, Control-Bonding Theory however, the development of Social Bonding leads Kody to discover the importance of Polity Kinship Religion Education, Anomie-Strain Theory leads to choice between innovator or conformist, Polity Kinship Religion Education are some of the core sociological institutions that lead Kody to become Sanyika Shakur, Social Disorganization Theory causes Anomie-Strain Theory, Hypodermic Syringe Model also causes Anomie-Strain Theory, Social Disorganization Theory leads to lack of Collective Efficacy, Prison as a deterrent Deterrence Theory, Sanyika Shakur made the gradual change to Sanyika as a new member of society and ultimately a new person, innovator or conformist Kody becomes an innovator "Monster Kody", Neighborhood encourages Social Disorganization Theory, Collective Efficacy lack of causes Anomie-Strain Theory, "Monster Kody" makes the choice to become a Crip Rational Choice Theory, Prison bred Racism, Deterrence Theory lead to Restorative Justice, Prison prison failed as a deterrent but served as a place of education for Kody which made him desire Restorative Justice, Restorative Justice aids the process of becoming Sanyika Shakur, Neighborhood older gang members like "Tookie" who lived in Kody's neighborhood were the only role models Kody had to look up to Rational Choice Theory, Deterrence Theory prison failed as a deterrent but served as a place of education for Kody which made him desire Restorative Justice, Racism was such an important factor in making Kody want restorative justice so that he could work to empower his "afrikan" people Restorative Justice