Warning:
JavaScript is turned OFF. None of the links on this page will work until it is reactivated.
If you need help turning JavaScript On, click here.
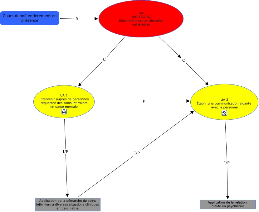
Cette carte conceptuelle, cree avec IHMC CmapTools, contient des informations liees a : SA, Cours donné entièrement en présence R SA 180-TSG-BC Soins infirmiers et clientèles vulnérables, SA 180-TSG-BC Soins infirmiers et clientèles vulnérables C UA 1 Intervenir auprès de personnes requérant des soins infirmiers en santé mentale, UA 1 Intervenir auprès de personnes requérant des soins infirmiers en santé mentale P UA 2 Établir une communication aidante avec la personne, UA 1 Intervenir auprès de personnes requérant des soins infirmiers en santé mentale I/P Application de la démarche de soins infirmiers à diverses situations cliniques en psychiatrie, SA 180-TSG-BC Soins infirmiers et clientèles vulnérables C UA 2 Établir une communication aidante avec la personne, UA 2 Établir une communication aidante avec la personne I/P Application de la relation d'aide en psychiatrie, Application de la démarche de soins infirmiers à diverses situations cliniques en psychiatrie I/P UA 2 Établir une communication aidante avec la personne