Warning:
JavaScript is turned OFF. None of the links on this page will work until it is reactivated.
If you need help turning JavaScript On, click here.
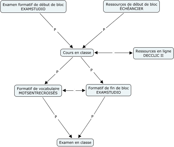
Cette carte conceptuelle, cree avec IHMC CmapTools, contient des informations liees a : Activité Travail 3 2eme version, Examen formatif de début de bloc EXAMSTUDIO P Cours en classe, Ressources de début de bloc ÉCHÉANCIER P Cours en classe, Cours en classe P Formatif de vocabulaire MOTSENTRECROISÉS, Formatif de fin de bloc EXAMSTUDIO P Examen en classe, Cours en classe P Formatif de fin de bloc EXAMSTUDIO, Formatif de vocabulaire MOTSENTRECROISÉS P Examen en classe