Warning:
JavaScript is turned OFF. None of the links on this page will work until it is reactivated.
If you need help turning JavaScript On, click here.
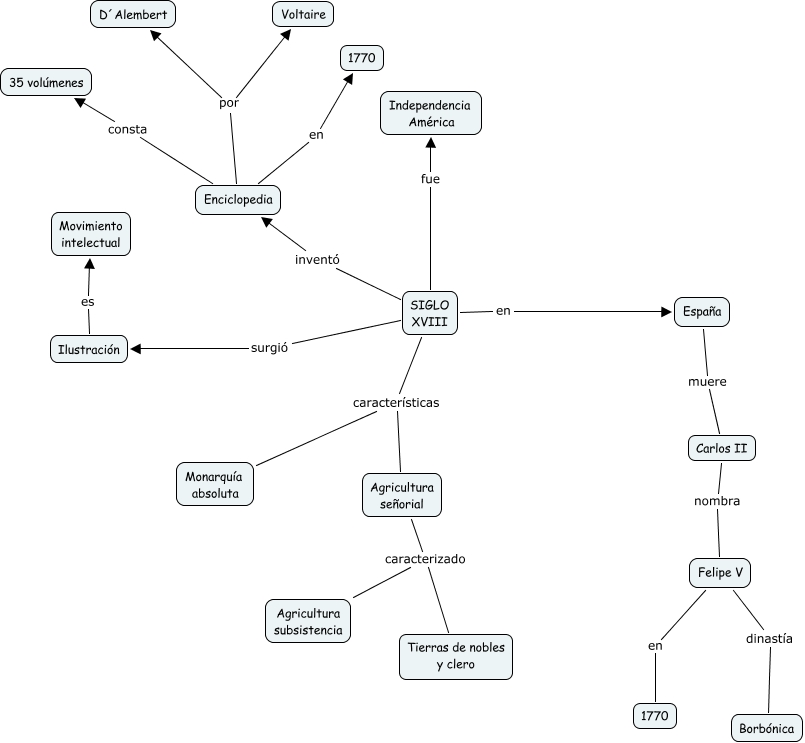
Este Cmap, tiene información relacionada con: 19.Manuel Martín Reina.S XVIII, SIGLO XVIII fue Independencia América, SIGLO XVIII características Monarquía absoluta, Agricultura señorial caracterizado Tierras de nobles y clero, Agricultura señorial caracterizado Agricultura subsistencia, SIGLO XVIII características Agricultura señorial, Felipe V dinastía Borbónica, Carlos II nombra Felipe V, SIGLO XVIII surgió Ilustración, Enciclopedia por D´Alembert, Enciclopedia consta 35 volúmenes, Enciclopedia por Voltaire, España muere Carlos II, Felipe V en 1770, SIGLO XVIII inventó Enciclopedia, Ilustración es Movimiento intelectual, Enciclopedia en 1770, SIGLO XVIII en España