Warning:
JavaScript is turned OFF. None of the links on this page will work until it is reactivated.
If you need help turning JavaScript On, click here.
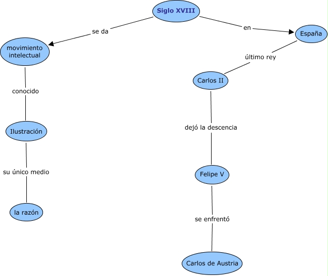
Este mapa conceptual tiene información relacionada a: siglo XVIII.14.marta fuentes, Ilustración su único medio la razón, Carlos II dejó la descencia Felipe V, Felipe V se enfrentó Carlos de Austria, España último rey Carlos II, Siglo XVIII en España, movimiento intelectual conocido Ilustración, Siglo XVIII se da movimiento intelectual