Warning:
JavaScript is turned OFF. None of the links on this page will work until it is reactivated.
If you need help turning JavaScript On, click here.
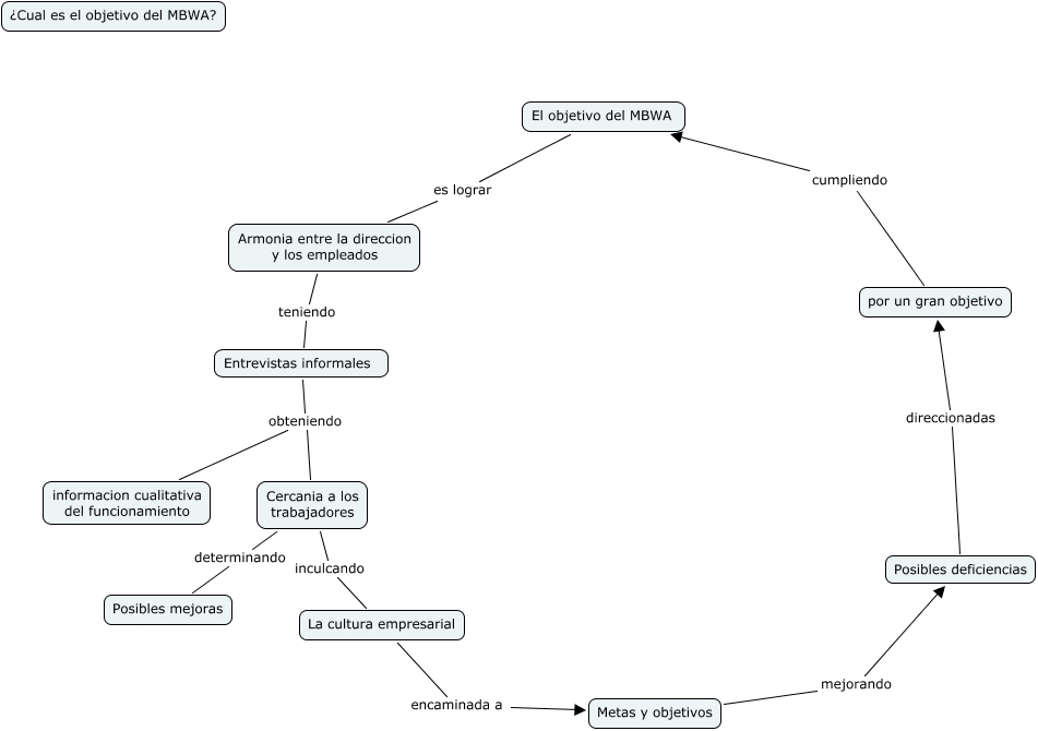
Este Cmap, tiene información relacionada con: MBWA1, El objetivo del MBWA es lograr Armonia entre la direccion y los empleados, Cercania a los trabajadores determinando Posibles mejoras, La cultura empresarial encaminada a Metas y objetivos, Entrevistas informales obteniendo informacion cualitativa del funcionamiento, por un gran objetivo cumpliendo El objetivo del MBWA, Entrevistas informales obteniendo Cercania a los trabajadores, Metas y objetivos mejorando Posibles deficiencias, Posibles deficiencias direccionadas por un gran objetivo, Cercania a los trabajadores inculcando La cultura empresarial, Armonia entre la direccion y los empleados teniendo Entrevistas informales