Warning:
JavaScript is turned OFF. None of the links on this page will work until it is reactivated.
If you need help turning JavaScript On, click here.
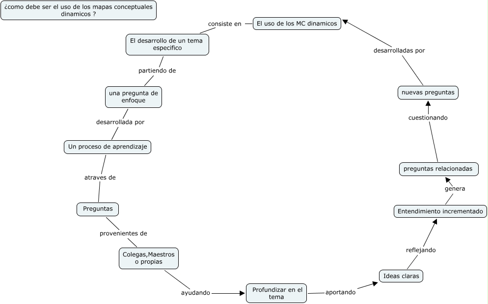
Este Cmap, tiene información relacionada con: Mcc, El desarrollo de un tema especifico partiendo de una pregunta de enfoque, Ideas claras reflejando Entendimiento incrementado, nuevas preguntas desarrolladas por El uso de los MC dinamicos, Preguntas provenientes de Colegas,Maestros o propias, Profundizar en el tema aportando Ideas claras, Colegas,Maestros o propias ayudando Profundizar en el tema, Un proceso de aprendizaje atraves de Preguntas, El uso de los MC dinamicos consiste en El desarrollo de un tema especifico, preguntas relacionadas cuestionando nuevas preguntas, una pregunta de enfoque desarrollada por Un proceso de aprendizaje, Entendimiento incrementado genera preguntas relacionadas