Warning:
JavaScript is turned OFF. None of the links on this page will work until it is reactivated.
If you need help turning JavaScript On, click here.
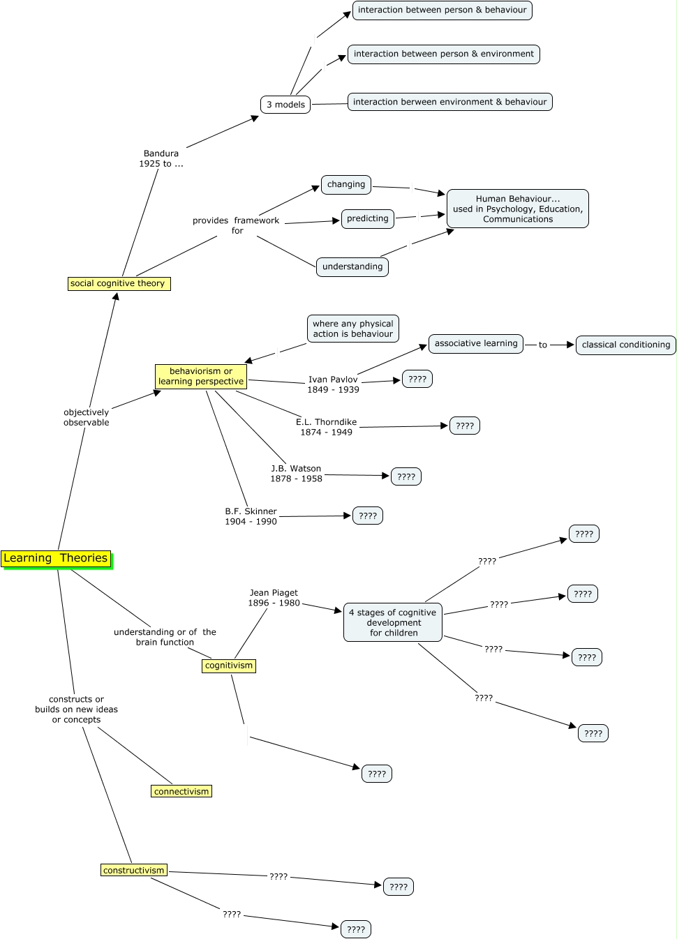
This Concept Map, created with IHMC CmapTools, has information related to: CMap_a - De Pieri, Learning Theories constructs or builds on new ideas or concepts connectivism, 4 stages of cognitive development for children ???? ????, cognitivism Jean Piaget 1896 - 1980 4 stages of cognitive development for children, 4 stages of cognitive development for children ???? ????, constructivism ???? ????, 4 stages of cognitive development for children ???? ????, behaviorism or learning perspective Ivan Pavlov 1849 - 1939 associative learning, associative learning to classical conditioning, 3 models interaction between person & environment, social cognitive theory Bandura 1925 to ... 3 models, behaviorism or learning perspective Ivan Pavlov 1849 - 1939 ????, Learning Theories understanding or of the brain function cognitivism, constructivism ???? ????, Learning Theories objectively observable social cognitive theory, social cognitive theory provides framework for understanding, behaviorism or learning perspective B.F. Skinner 1904 - 1990 ????, 3 models ???? interaction berween environment & behaviour, 3 models interaction between person & behaviour, changing Human Behaviour... used in Psychology, Education, Communications, where any physical action is behaviour behaviorism or learning perspective