Warning:
JavaScript is turned OFF. None of the links on this page will work until it is reactivated.
If you need help turning JavaScript On, click here.
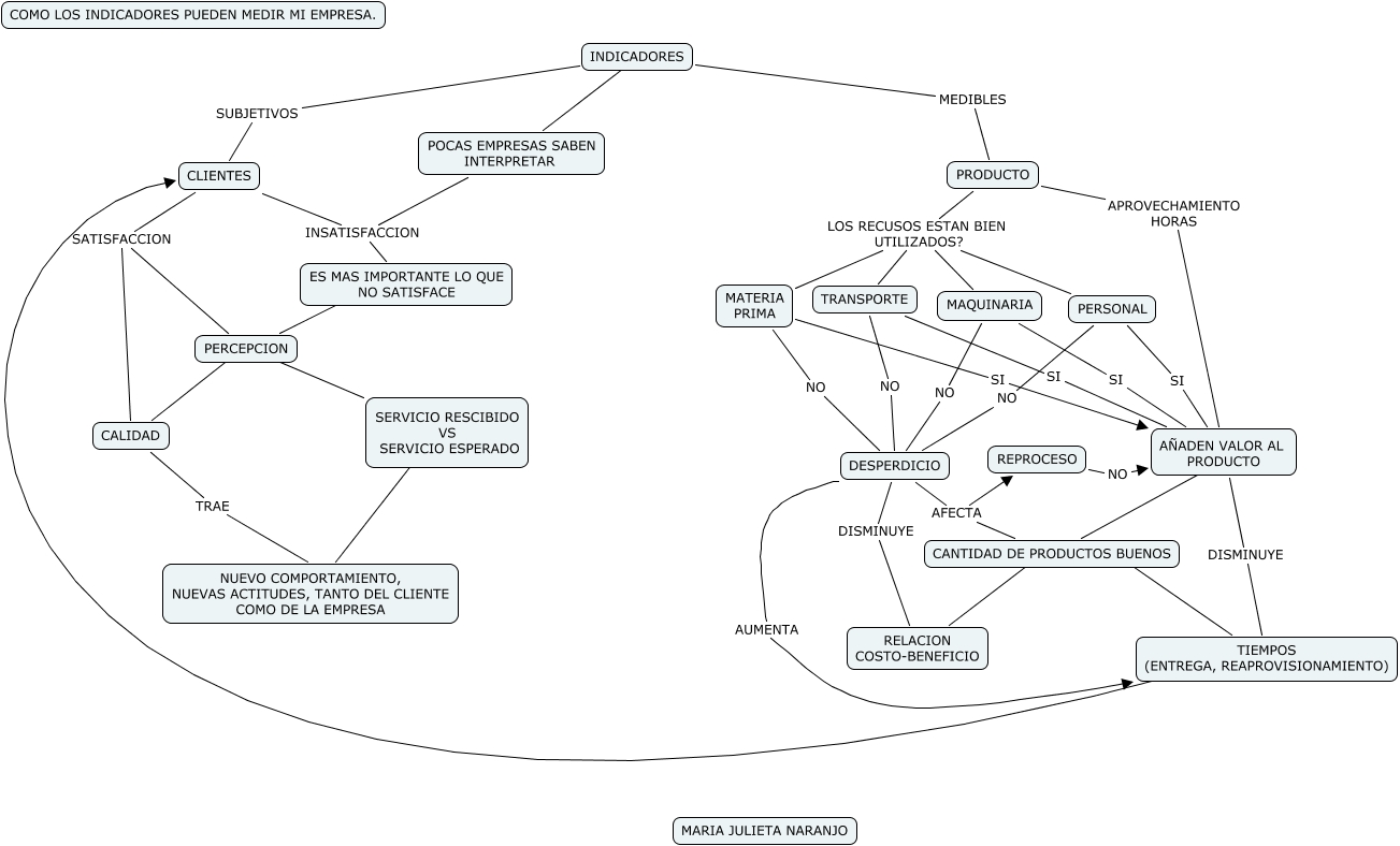
Este Cmap, tiene información relacionada con: INDICADORES, MAQUINARIA NO DESPERDICIO, TRANSPORTE NO DESPERDICIO, PERSONAL NO DESPERDICIO, CANTIDAD DE PRODUCTOS BUENOS ???? RELACION COSTO-BENEFICIO, PRODUCTO APROVECHAMIENTO HORAS AÑADEN VALOR AL PRODUCTO, TIEMPOS (ENTREGA, REAPROVISIONAMIENTO) ???? CLIENTES, PRODUCTO LOS RECUSOS ESTAN BIEN UTILIZADOS? TRANSPORTE, CLIENTES INSATISFACCION ES MAS IMPORTANTE LO QUE NO SATISFACE, TRANSPORTE SI AÑADEN VALOR AL PRODUCTO, DESPERDICIO AUMENTA TIEMPOS (ENTREGA, REAPROVISIONAMIENTO), CLIENTES SATISFACCION PERCEPCION, MATERIA PRIMA NO DESPERDICIO, INDICADORES MEDIBLES PRODUCTO, PRODUCTO LOS RECUSOS ESTAN BIEN UTILIZADOS? MATERIA PRIMA, DESPERDICIO AFECTA CANTIDAD DE PRODUCTOS BUENOS, PERSONAL SI AÑADEN VALOR AL PRODUCTO, MATERIA PRIMA SI AÑADEN VALOR AL PRODUCTO, REPROCESO NO AÑADEN VALOR AL PRODUCTO, INDICADORES ???? POCAS EMPRESAS SABEN INTERPRETAR, POCAS EMPRESAS SABEN INTERPRETAR INSATISFACCION ES MAS IMPORTANTE LO QUE NO SATISFACE