Warning:
JavaScript is turned OFF. None of the links on this page will work until it is reactivated.
If you need help turning JavaScript On, click here.
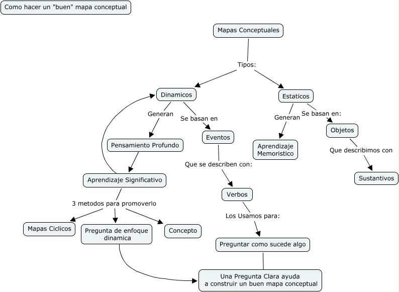
Este Cmap, tiene información relacionada con: Como construir un Mapa Conceptual, Eventos Que se describen con: Verbos, Pregunta de enfoque dinamica ???? Una Pregunta Clara ayuda a construir un buen mapa conceptual, Preguntar como sucede algo ???? Una Pregunta Clara ayuda a construir un buen mapa conceptual, Mapas Conceptuales Tipos: Estaticos, Aprendizaje Significativo ???? Dinamicos, Estaticos Generan Aprendizaje Memoristico, Verbos Los Usamos para: Preguntar como sucede algo, Estaticos Se basan en: Objetos, Aprendizaje Significativo 3 metodos para promoverlo Concepto, Aprendizaje Significativo 3 metodos para promoverlo Mapas Ciclicos, Dinamicos Generan Pensamiento Profundo, Pensamiento Profundo ???? Aprendizaje Significativo, Objetos Que describimos con Sustantivos, Dinamicos Se basan en Eventos, Aprendizaje Significativo 3 metodos para promoverlo Pregunta de enfoque dinamica, Mapas Conceptuales Tipos: Dinamicos