Warning:
JavaScript is turned OFF. None of the links on this page will work until it is reactivated.
If you need help turning JavaScript On, click here.
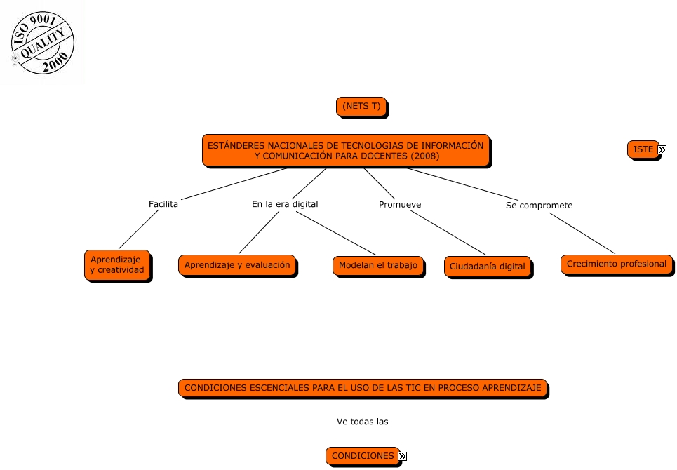
Este Cmap, tiene información relacionada con: Iste, ESTÁNDERES NACIONALES DE TECNOLOGIAS DE INFORMACIÓN Y COMUNICACIÓN PARA DOCENTES (2008) En la era digital Modelan el trabajo, Aprendizaje y creatividad de los estudiantes ???? Experiencias de aprendizaje y evaluaciones propais de la era digital, Experiencias de aprendizaje y evaluaciones propais de la era digital ???? Trabajo y aprendizaje característicos de la era digital, Trabajo y aprendizaje característicos de la era digital ???? Ciudadanía Diital y Responsabilidad, ESTÁNDERES NACIONALES DE TECNOLOGIAS DE INFORMACIÓN Y COMUNICACIÓN PARA DOCENTES (2008) En la era digital Aprendizaje y evaluación, ESTÁNDERES NACIONALES DE TECNOLOGIAS DE INFORMACIÓN Y COMUNICACIÓN PARA DOCENTES (2008) Promueve Ciudadanía digital, ESTÁNDERES NACIONALES DE TECNOLOGIAS DE INFORMACIÓN Y COMUNICACIÓN PARA DOCENTES (2008) Se compromete Crecimiento profesional, CONDICIONES ESCENCIALES PARA EL USO DE LAS TIC EN PROCESO APRENDIZAJE Ve todas las CONDICIONES, Ciudadanía Diital y Responsabilidad ???? Crecimiento Profesional y liderazgo, ESTÁNDERES NACIONALES DE TECNOLOGIAS DE INFORMACIÓN Y COMUNICACIÓN PARA DOCENTES (2008) Facilita Aprendizaje y creatividad