Warning:
JavaScript is turned OFF. None of the links on this page will work until it is reactivated.
If you need help turning JavaScript On, click here.
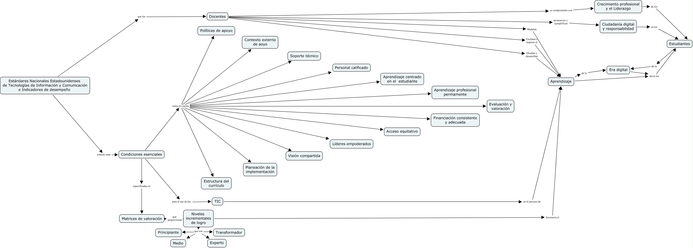
Este Cmap, tiene información relacionada con: hejs_Estándares TIC, Condiciones esenciales toma en cuenta Acceso equitativo, Condiciones esenciales toma en cuenta Políticas de apoyo, Niveles incrementales de logro que son Medio, Crecimiento profesional y el Liderazgo de los Estudiantes, Condiciones esenciales toma en cuenta Planeación de la implementación, Era digital de/en los Estudiantes, Docentes Modelan Aprendizaje, Niveles incrementales de logro favorecen el Aprendizaje, Docentes se comprometen con Crecimiento profesional y el Liderazgo, Condiciones esenciales toma en cuenta Líderes empoderados, Condiciones esenciales toma en cuenta Estructura del currículo, Aprendizaje de la Era digital, Condiciones esenciales especificadas en Matrices de valoración, Condiciones esenciales toma en cuenta Personal calificado, TIC en el proceso de Aprendizaje, Docentes promueven y ejemplifican Ciudadanía digital y responsabilidad, Condiciones esenciales toma en cuenta Visión compartida, Docentes Facilitan e inspiran el Aprendizaje, Condiciones esenciales toma en cuenta Soporte técnico, Niveles incrementales de logro que son Experto