Warning:
JavaScript is turned OFF. None of the links on this page will work until it is reactivated.
If you need help turning JavaScript On, click here.
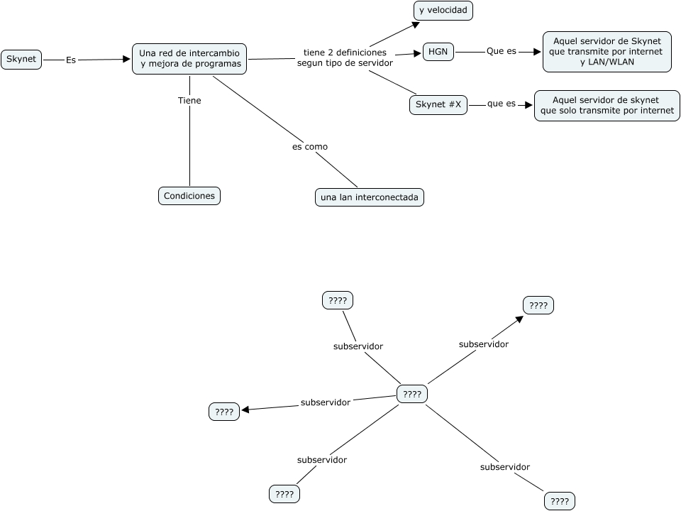
Este Cmap, tiene información relacionada con: Que es Skynet, ???? subservidor ????, Una red de intercambio y mejora de programas tiene 2 definiciones segun tipo de servidor y velocidad, Una red de intercambio y mejora de programas es como una lan interconectada, ???? subservidor ????, ???? subservidor ????, Skynet Es Una red de intercambio y mejora de programas, ???? subservidor ????, ???? subservidor ????, Una red de intercambio y mejora de programas tiene 2 definiciones segun tipo de servidor Skynet #X, HGN Que es Aquel servidor de Skynet que transmite por internet y LAN/WLAN, Una red de intercambio y mejora de programas Tiene Condiciones, Una red de intercambio y mejora de programas tiene 2 definiciones segun tipo de servidor HGN, Skynet #X que es Aquel servidor de skynet que solo transmite por internet