Warning:
JavaScript is turned OFF. None of the links on this page will work until it is reactivated.
If you need help turning JavaScript On, click here.
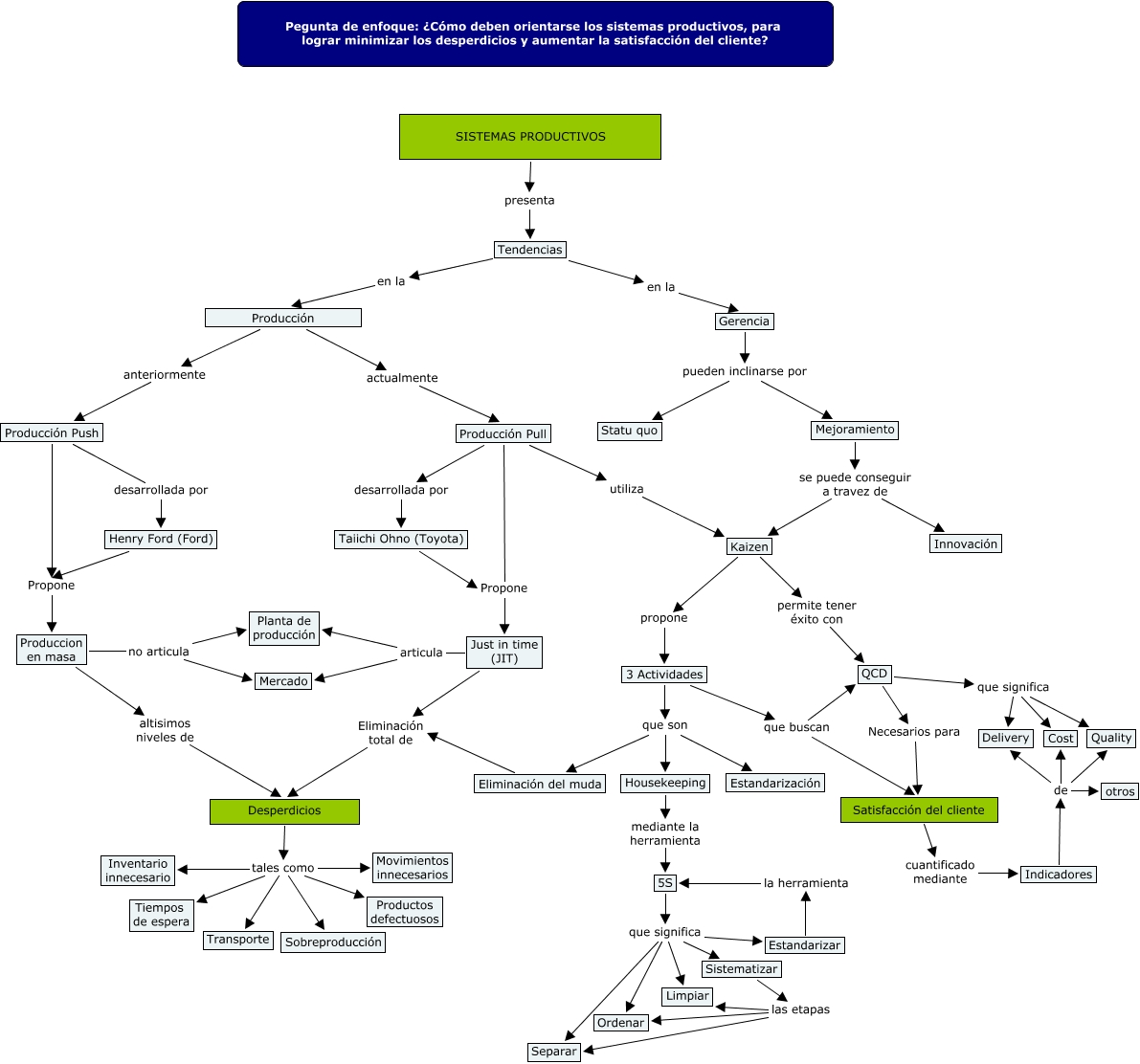
Este Cmap, tiene información relacionada con: SISTEMAS PRODUCTIVOS, 5S que significa Sistematizar, Produccion en masa no articula Mercado, 3 Actividades que buscan QCD, Producción Push Propone Produccion en masa, Producción actualmente Producción Pull, Mejoramiento se puede conseguir a travez de Kaizen, Desperdicios tales como Inventario innecesario, Desperdicios tales como Productos defectuosos, Desperdicios tales como Tiempos de espera, Sistematizar las etapas Ordenar, 3 Actividades que son Housekeeping, Desperdicios tales como Sobreproducción, Indicadores de Quality, Desperdicios tales como Transporte, Indicadores de otros, Eliminación del muda Eliminación total de Desperdicios, Indicadores de Cost, Produccion en masa altisimos niveles de Desperdicios, Housekeeping mediante la herramienta 5S, QCD que significa Quality