Warning:
JavaScript is turned OFF. None of the links on this page will work until it is reactivated.
If you need help turning JavaScript On, click here.
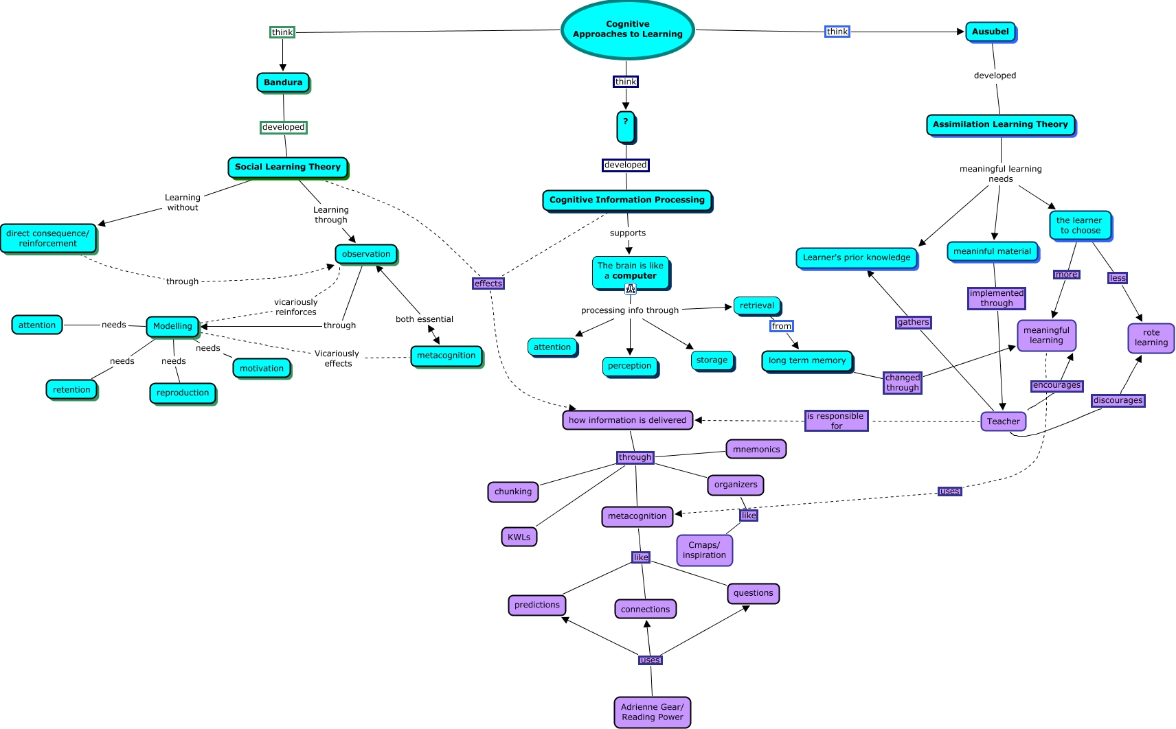
This Concept Map, created with IHMC CmapTools, has information related to: Gioia-Cognitivism, metacognition like connections, Teacher gathers Learner's prior knowledge, how information is delivered through KWLs, The brain is like a computer processing info through perception, retrieval from long term memory, Bandura developed Social Learning Theory, The brain is like a computer processing info through storage, how information is delivered through mnemonics, Assimilation Learning Theory meaningful learning needs Learner's prior knowledge, how information is delivered through chunking, Modelling needs reproduction, meaningful learning uses metacognition, Teacher encourages meaningful learning, the learner to choose more meaningful learning, Modelling Vicariously effects metacognition, observation through Modelling, Adrienne Gear/ Reading Power uses connections, meaninful material implemented through Teacher, Social Learning Theory Learning through observation, direct consequence/ reinforcement through observation