Warning:
JavaScript is turned OFF. None of the links on this page will work until it is reactivated.
If you need help turning JavaScript On, click here.
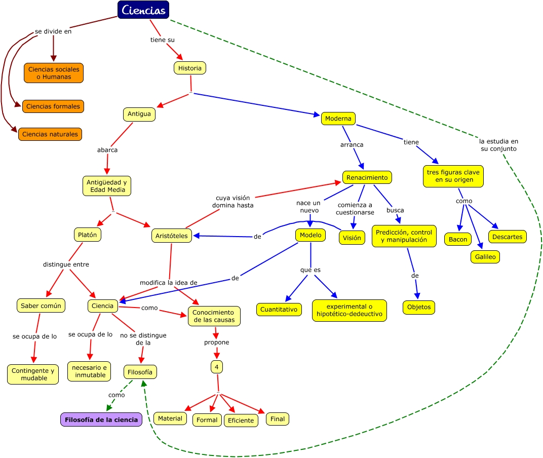
Este Cmap, tiene información relacionada con: HistoriaCiencia, tres figuras clave en su origen como Bacon, tres figuras clave en su origen como Descartes, Aristóteles cuya visión domina hasta Renacimiento, Ciencias se divide en Ciencias naturales, Ciencias tiene su Historia, Antigüedad y Edad Media - Aristóteles, 4 - Final, 4 - Material, Moderna arranca Renacimiento, Modelo que es experimental o hipotético-dedeuctivo, Ciencias se divide en Ciencias sociales o Humanas, Visión de Aristóteles, Antigüedad y Edad Media - Platón, Renacimiento nace un nuevo Modelo, Ciencia no se distingue de la Filosofía, Filosofía como Filosofía de la ciencia, Aristóteles modifica la idea de Conocimiento de las causas, Ciencia se ocupa de lo necesario e inmutable, tres figuras clave en su origen como Galileo, Conocimiento de las causas propone 4