Warning:
JavaScript is turned OFF. None of the links on this page will work until it is reactivated.
If you need help turning JavaScript On, click here.
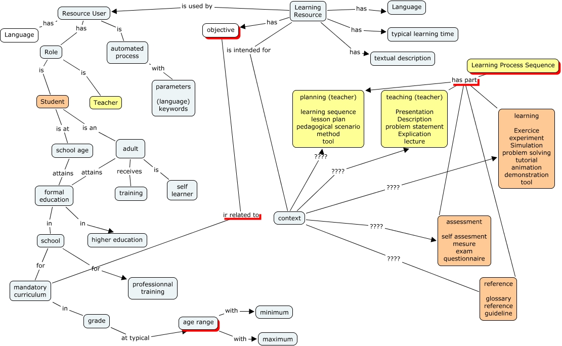
This Concept Map, created with IHMC CmapTools, has information related to: PJG_v1_Tore, Learning Resource is used by Resource User, Student is at school age, Learning Process Sequence has part planning (teacher) learning sequence lesson plan pedagogical scenario method tool, adult is self learner, grade at typical age range, adult attains formal education, school for professionnal training, context ???? assessment self assesment mesure exam questionnaire, Learning Process Sequence has part reference glossary reference guideline, Resource User has Role, school age attains formal education, context ???? teaching (teacher) Presentation Description problem statement Explication lecture, Learning Resource has objective, Resource User is automated process, formal education in higher education, Role is Student, Student is an adult, Learning Resource has textual description, age range with maximum, Learning Process Sequence has part teaching (teacher) Presentation Description problem statement Explication lecture