Warning:
JavaScript is turned OFF. None of the links on this page will work until it is reactivated.
If you need help turning JavaScript On, click here.
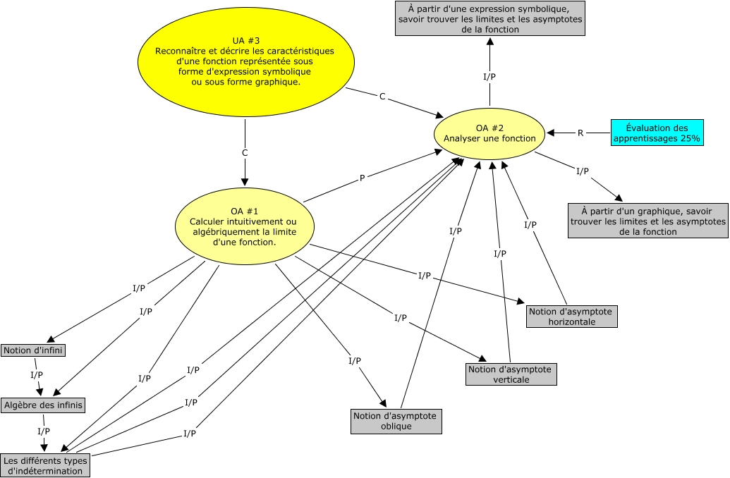
Cette carte conceptuelle, cree avec IHMC CmapTools, contient des informations liees a : UA3, Notion d'asymptote horizontale I/P OA #2 Analyser une fonction, Algèbre des infinis I/P Les différents types d'indétermination, OA #1 Calculer intuitivement ou algébriquement la limite d'une fonction. I/P Notion d'asymptote verticale, Les différents types d'indétermination I/P OA #2 Analyser une fonction, OA #1 Calculer intuitivement ou algébriquement la limite d'une fonction. I/P Algèbre des infinis, OA #1 Calculer intuitivement ou algébriquement la limite d'une fonction. I/P Les différents types d'indétermination, UA #3 Reconnaître et décrire les caractéristiques d'une fonction représentée sous forme d'expression symbolique ou sous forme graphique. C OA #2 Analyser une fonction, OA #2 Analyser une fonction I/P À partir d'une expression symbolique, savoir trouver les limites et les asymptotes de la fonction, Notion d'asymptote verticale I/P OA #2 Analyser une fonction, Les différents types d'indétermination I/P OA #2 Analyser une fonction, Évaluation des apprentissages 25% R OA #2 Analyser une fonction, Les différents types d'indétermination I/P OA #2 Analyser une fonction, OA #2 Analyser une fonction I/P À partir d'un graphique, savoir trouver les limites et les asymptotes de la fonction, Notion d'asymptote oblique I/P OA #2 Analyser une fonction, OA #1 Calculer intuitivement ou algébriquement la limite d'une fonction. P OA #2 Analyser une fonction, Notion d'infini I/P Algèbre des infinis, OA #1 Calculer intuitivement ou algébriquement la limite d'une fonction. I/P Notion d'asymptote horizontale, OA #1 Calculer intuitivement ou algébriquement la limite d'une fonction. I/P Notion d'asymptote oblique, OA #1 Calculer intuitivement ou algébriquement la limite d'une fonction. I/P Notion d'infini, UA #3 Reconnaître et décrire les caractéristiques d'une fonction représentée sous forme d'expression symbolique ou sous forme graphique. C OA #1 Calculer intuitivement ou algébriquement la limite d'une fonction.