Warning:
JavaScript is turned OFF. None of the links on this page will work until it is reactivated.
If you need help turning JavaScript On, click here.
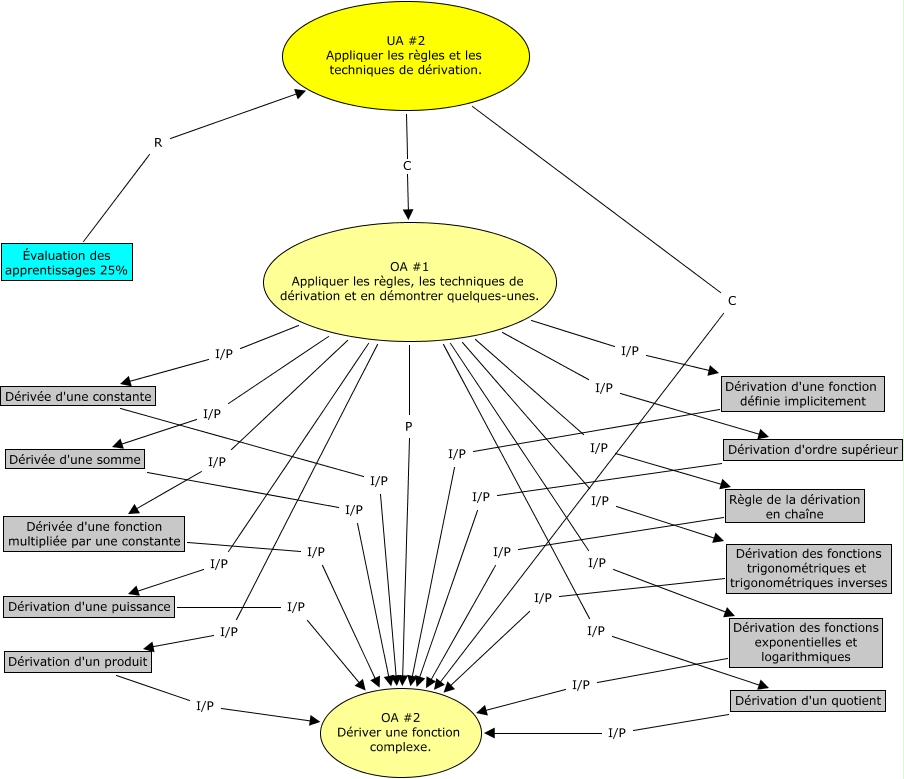
Cette carte conceptuelle, cree avec IHMC CmapTools, contient des informations liees a : UA2, Évaluation des apprentissages 25% R UA #2 Appliquer les règles et les techniques de dérivation., Dérivation d'un quotient I/P OA #2 Dériver une fonction complexe., Dérivation d'ordre supérieur I/P OA #2 Dériver une fonction complexe., Dérivation d'un produit I/P OA #2 Dériver une fonction complexe., OA #1 Appliquer les règles, les techniques de dérivation et en démontrer quelques-unes. I/P Règle de la dérivation en chaîne, OA #1 Appliquer les règles, les techniques de dérivation et en démontrer quelques-unes. I/P Dérivation d'un quotient, OA #1 Appliquer les règles, les techniques de dérivation et en démontrer quelques-unes. I/P Dérivation d'une fonction définie implicitement, Dérivation d'une puissance I/P OA #2 Dériver une fonction complexe., OA #1 Appliquer les règles, les techniques de dérivation et en démontrer quelques-unes. I/P Dérivation d'un produit, UA #2 Appliquer les règles et les techniques de dérivation. C OA #2 Dériver une fonction complexe., Règle de la dérivation en chaîne I/P OA #2 Dériver une fonction complexe., UA #2 Appliquer les règles et les techniques de dérivation. C OA #1 Appliquer les règles, les techniques de dérivation et en démontrer quelques-unes., Dérivée d'une constante I/P OA #2 Dériver une fonction complexe., OA #1 Appliquer les règles, les techniques de dérivation et en démontrer quelques-unes. I/P Dérivée d'une fonction multipliée par une constante, OA #1 Appliquer les règles, les techniques de dérivation et en démontrer quelques-unes. I/P Dérivation des fonctions exponentielles et logarithmiques, Dérivée d'une somme I/P OA #2 Dériver une fonction complexe., OA #1 Appliquer les règles, les techniques de dérivation et en démontrer quelques-unes. I/P Dérivée d'une somme, OA #1 Appliquer les règles, les techniques de dérivation et en démontrer quelques-unes. I/P Dérivation des fonctions trigonométriques et trigonométriques inverses, OA #1 Appliquer les règles, les techniques de dérivation et en démontrer quelques-unes. I/P Dérivation d'une puissance, Dérivation des fonctions trigonométriques et trigonométriques inverses I/P OA #2 Dériver une fonction complexe.