Warning:
JavaScript is turned OFF. None of the links on this page will work until it is reactivated.
If you need help turning JavaScript On, click here.
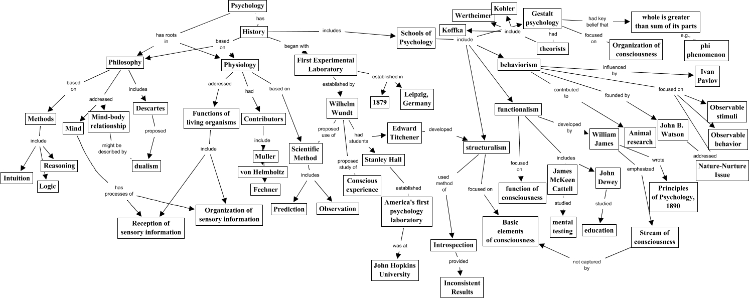
Deze Concept Map heeft informatie gerelateerd aan: Evolution of Psychology, Mind has processes of Organization of sensory information, America's first psychology laboratory was at John Hopkins University, Stream of consciousness not captured by Basic elements of consciousness, Philosophy includes Descartes, Schools of Psychology include behaviorism, Physiology had Contributors, Stanley Hall established America's first psychology laboratory, Wilhelm Wundt had students Edward Titchener, Psychology has roots in Physiology, whole is greater than sum of its parts e.g., phi phenomenon, Methods include Reasoning, Contributors include Muller, Nature-Nurture Issue focused on Observable stimuli, Schools of Psychology include structuralism, behaviorism influenced by Ivan Pavlov, Physiology based on Scientific Method, Descartes proposed dualism, functionalism focused on function of consciousness, James McKeen Cattell studied mental testing, Gestalt psychology had key belief that whole is greater than sum of its parts