Warning:
JavaScript is turned OFF. None of the links on this page will work until it is reactivated.
If you need help turning JavaScript On, click here.
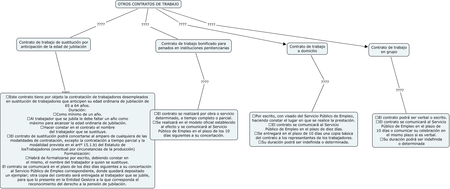
Este Cmap, tiene información relacionada con: OTROS CONTRATOS DE TRABAJO, OTROS CONTRATOS DE TRABAJO ???? Contrato de trabajo de sustitución por anticipación de la edad de jubilación, OTROS CONTRATOS DE TRABAJO ???? Contrato de trabajo en grupo, Contrato de trabajo en grupo ???? El contrato podrá ser verbal o escrito. El contrato se comunicará al Servicio Público de Empleo en el plazo de 10 días o comunicar su celebración en el mismo plazo si es verbal. Su duración podrá ser indefinida o determinada, OTROS CONTRATOS DE TRABAJO ???? Contrato de trabajo a domicilio, Contrato de trabajo de sustitución por anticipación de la edad de jubilación ???? Este contrato tiene por objeto la contratación de trabajadores desempleados en sustitución de trabajadores que anticipen su edad ordinaria de jubilación de 65 a 64 años. Duración: Como mínimo de un año. Al trabajador que se jubila le debe faltar un año como máximo para alcanzar la edad ordinaria de jubilación. Hacer constar en el contrato el nombre del trabajador que se sustituye. El contrato de sustitución podrá concertarse al amparo de cualquiera de las modalidades de contratación, excepto la contratación a tiempo parcial y la modalidad prevista en el artº 15.1.b) del Estatuto de losTrabajadores (eventual por circunstancias de la producción) Formalización: Habrá de formalizarse por escrito, debiendo constar en el mismo, el nombre del trabajador a quien se sustituye. El contrato se comunicará en el plazo de los díez días siguientes a su concertación al Servicio Público de Empleo correspondiente, donde quedará depositado un ejemplar; otra copia del contrato será entregada al trabajador que se jubile, para que lo presente en la Entidad Gestora a la que corresponda el reconocimiento del derecho a la pensión de jubilación., OTROS CONTRATOS DE TRABAJO ???? Contrato de trabajo bonificado para penados en instituciones penitenciarias, Contrato de trabajo a domicilio ???? Por escrito, con visado del Servicio Público de Empleo, haciendo constar el lugar en que se realice la prestación. El contrato se comunicará al Servicio Público de Empleo en el plazo de diez días. Se entregará en el plazo de 10 días una copia básica del contrato a los representantes de los trabajadores. Su duración podrá ser indefinida o determinada., Contrato de trabajo bonificado para penados en instituciones penitenciarias ???? El contrato se realizará por obra o servicio determinado, a tiempo completo o parcial. Se realizará en el modelo oficial establecido al efecto y se comunicará al Servicio Público de Empleo en el plazo de los 10 días siguientes a su concertación.