Warning:
JavaScript is turned OFF. None of the links on this page will work until it is reactivated.
If you need help turning JavaScript On, click here.
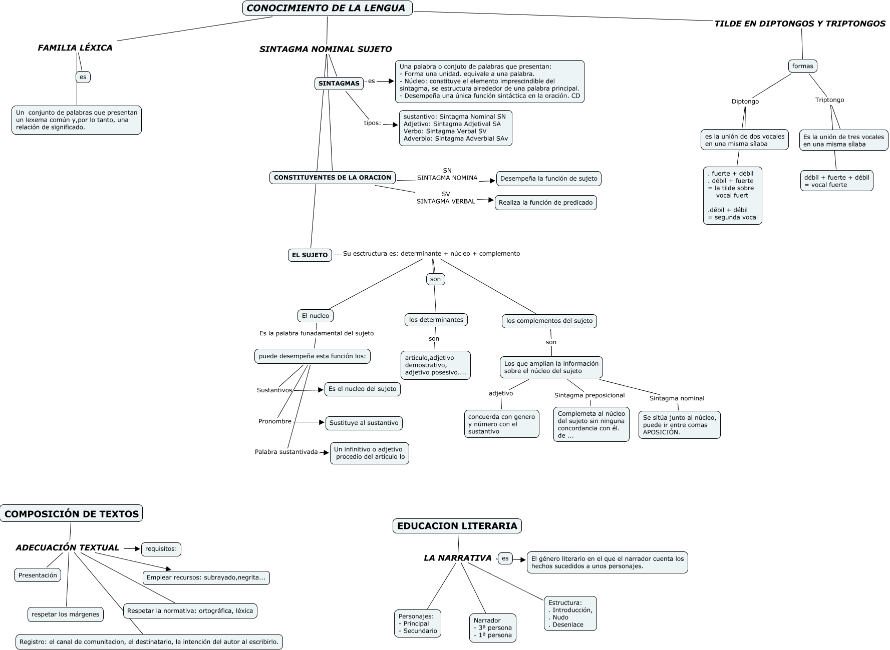
Este Cmap, tiene información relacionada con: CASTELLA TEMA-2, CONOCIMIENTO DE LA LENGUA TILDE EN DIPTONGOS Y TRIPTONGOS formas, COMPOSICIÓN DE TEXTOS ADECUACIÓN TEXTUAL respetar los márgenes, CONOCIMIENTO DE LA LENGUA SINTAGMA NOMINAL SUJETO EL SUJETO, SINTAGMAS es Una palabra o conjuto de palabras que presentan: - Forma una unidad. equivale a una palabra. - Núcleo: constituye el elemento imprescindible del sintagma, se estructura alrededor de una palabra principal. - Desempeña una única función sintáctica en la oración. CD, puede desempeña esta función los: Palabra sustantivada Un infinitivo o adjetivo procedio del articulo lo, CONSTITUYENTES DE LA ORACION SN SINTAGMA NOMINA Desempeña la función de sujeto, SINTAGMAS tipos: sustantivo: Sintagma Nominal SN Adjetivo: Sintagma Adjetival SA Verbo: Sintagma Verbal SV Adverbio: Sintagma Adverbial SAv, EL SUJETO Su esctructura es: determinante + núcleo + complemento los determinantes, formas Diptongo . fuerte + débil . débil + fuerte = la tilde sobre vocal fuert .débil + débil = segunda vocal, COMPOSICIÓN DE TEXTOS ADECUACIÓN TEXTUAL Respetar la normativa: ortográfica, léxica, CONOCIMIENTO DE LA LENGUA FAMILIA LÉXICA es, COMPOSICIÓN DE TEXTOS ADECUACIÓN TEXTUAL Presentación, EL SUJETO Su esctructura es: determinante + núcleo + complemento El nucleo, COMPOSICIÓN DE TEXTOS ADECUACIÓN TEXTUAL requisitos:, los complementos del sujeto son Los que amplian la información sobre el núcleo del sujeto, puede desempeña esta función los: Pronombre Sustituye al sustantivo, EDUCACION LITERARIA LA NARRATIVA es, EL SUJETO Su esctructura es: determinante + núcleo + complemento los complementos del sujeto, formas Diptongo es la unión de dos vocales en una misma sílaba, COMPOSICIÓN DE TEXTOS ADECUACIÓN TEXTUAL Registro: el canal de comunitacion, el destinatario, la intención del autor al escribirlo.