Warning:
JavaScript is turned OFF. None of the links on this page will work until it is reactivated.
If you need help turning JavaScript On, click here.
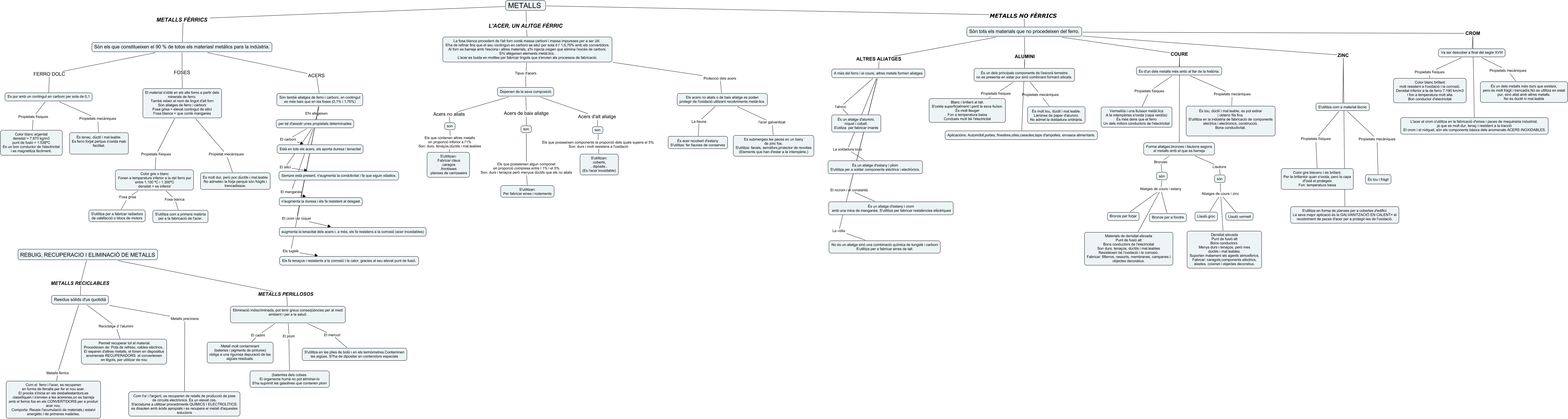
Este Cmap, tiene información relacionada con: metalls fèrrics i no fèrrics, Els acers no aliats o de baix aliatge es poden protegir de l'oxidació utilizant recobriments metàl-lics. l'acer galvanitzat Es submergeix les peces en un bany de zinc fos. S'utilitza: fanals, semàfors,protector de revoltes (Elements que han d'estar a la intempèrie.), Forma aliatges:bronzes i llautons segons el metalls amb el que es barreja Llautons són, Són tots els materials que no procedeixen del ferro. CROM L'acer al crom s'utilitza en la fabricació d'eines i peces de maquinària industrial, ja que es molt dur, tenaç i resistent a la tracció El crom i el nídquel, són els components básics dels anomenats ACERS INOXIDABLES., Els acers no aliats o de baix aliatge es poden protegir de l'oxidació utilizant recobriments metàl-lics. La llauna És acer recobert d'estany S'utilitza: fer llaunes de conserves, Va ser descober a final del segre XVIII Propietats físiques Color blanc brillant molt resistent a l'oxidació i la corrosió. Densitat inferior a la de ferro 7.190 km/m3 i fon a temperatura molt alta. Bon conductor d'electricitat, Forma aliatges:bronzes i llautons segons el metalls amb el que es barreja Bronzes són, Són tots els materials que no procedeixen del ferro. ZINC S'utilitza en forma de planxes per a cobertes d'edifici. La seva major aplicació és la GALVANITZACIÓ EN CALENT= el recobriment de peces d'acer per a protegir-les de l'oxidació., METALLS METALLS FÈRRICS Són els que constitueixen el 90 % de totos els materiasl metálics para la indústria., S'utilitza com a material tècnic Propietats físiques Color girs blavenc i és brillant. Per la brillantor quan s'oxida, pero la capa d'òxid el protegeix Fon: temperatura baixa, REBUIG, RECUPERACIO I ELIMINACIÓ DE METALLS METALLS PERILLOSOS Eliminació indiscriminada, pot tenir greus conseqüències per al medi ambient i per a la salud., És d'un dels metalls més antic al llar de la història. Propietats físiques Vermellós i una lluïssor metàl.lica A la intempèries s'oxida (capa verdós) És més dens que el ferro Un dels millors conductors de l'electricitat, per tal d'assolir unes propietats determinades El silici Sempre está present, n'augmenta la condctivitat i fa que siguin elàstics., són Aliatges de coure i zinc Densitat elevada Punt de fusió alt Bons conductors Menys durs i tenaços, però mes dúctils i mal.leables. Suporten malament els agents atmosfèrics. Fabrcar: caragols,components elèctrics, aixetes, coixinet i objectes decoratius., per tal d'assolir unes propietats determinades El manganès n'augmenta la duresa i els fa resistent al desgast, Són també aliatges de ferro i carboni, en contingut es més baix que en les foses (0,1% i 1,76%) Els tugstè Els fa tenaços i resistents a la corrosió i la calor, gracies al seu elevat punt de fusió., Són tots els materials que no procedeixen del ferro. ZINC S'utilitza com a material tècnic, són Aliatges de coure i estany Bronze per a fondre, Són els que constitueixen el 90 % de totos els materiasl metálics para la indústria. FOSES El material s'obté en els alts forns a partir dels minerals de ferro. També reben el nom de lingot d'alt forn Són aliatges de ferro i carboni Fosa grisa = elevat contingut de silici Fosa blanca = que conté manganès, S'utilitza com a material tècnic Propietats mecàniques És tou i fràgil, La fosa blanca procedent de l'alt forn conté massa carboni i massa impureses per a ser útil. S'ha de refinar fins que el seu contingun en carboni se situï per sota d l' 1,6,76% amb els convertidors. Al forn es barreja amb l'escòria i altres materials, s'hi injecta oxigen que elimina l'excés de carboni. S'hi afegeixen elements metàl.lics. L'acer es buida en motlles per fabricar lingots que s'envien als processos de fabricació. Tipus d'acers Depenen de la seva composició