Warning:
JavaScript is turned OFF. None of the links on this page will work until it is reactivated.
If you need help turning JavaScript On, click here.
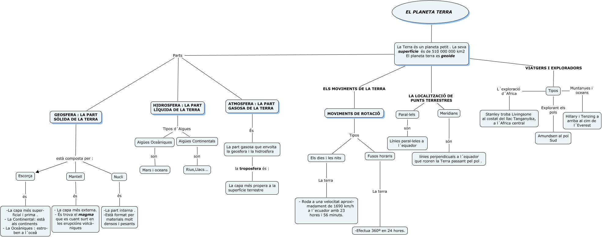
Este Cmap, tiene información relacionada con: soc, Escorça és -La capa més super- ficial i prima . - La Continental: està als continents - La Oceàniques : estro- ben a l´oceà, La Terra és un planeta petit . La seva superfície és de 510 000 000 km2 El planeta terra es geoide VIATGERS I EXPLORADORS Tipos, HIDROSFERA : LA PART LÍQUIDA DE LA TERRA Tipos d´Aigues Aigües Oceàniques, La Terra és un planeta petit . La seva superfície és de 510 000 000 km2 El planeta terra es geoide ELS MOVIMENTS DE LA TERRA MOVIMENTS DE ROTACIÓ, La Terra és un planeta petit . La seva superfície és de 510 000 000 km2 El planeta terra es geoide LA LOCALITZACIÓ DE PUNTS TERRESTRES Paral·lels, ATMOSFERA : LA PART GASOSA DE LA TERRA És La part gasosa que envolta la geosfera i la hidrosfera, GEOSFERA : LA PART SÒLIDA DE LA TERRA està composta per : Nucli, Mantell és - La capa més externa. - És trova el magma que es cuant surt en les erupcións volcà- niques, Els dies i les nits La terra - Roda a una velocitat aproxi- madament de 1690 km/h a l´ecuador amb 23 hores i 56 minuts., Nucli és -La part interna . -Està format per materials molt densos i pesants, HIDROSFERA : LA PART LÍQUIDA DE LA TERRA Tipos d´Aigues Aigües Continentals, La Terra és un planeta petit . La seva superfície és de 510 000 000 km2 El planeta terra es geoide Parts ATMOSFERA : LA PART GASOSA DE LA TERRA, Paral·lels són Línies paral·leles a l´equador, La Terra és un planeta petit . La seva superfície és de 510 000 000 km2 El planeta terra es geoide LA LOCALITZACIÓ DE PUNTS TERRESTRES Meridians, MOVIMENTS DE ROTACIÓ Tipos Fusos horaris, La Terra és un planeta petit . La seva superfície és de 510 000 000 km2 El planeta terra es geoide Parts HIDROSFERA : LA PART LÍQUIDA DE LA TERRA, Aigües Continentals son Rius,Llacs..., La Terra és un planeta petit . La seva superfície és de 510 000 000 km2 El planeta terra es geoide Parts GEOSFERA : LA PART SÒLIDA DE LA TERRA, Aigües Oceàniques son Mars i oceans, La part gasosa que envolta la geosfera i la hidrosfera la troposfera és : La capa més propera a la superfície terrestre