Warning:
JavaScript is turned OFF. None of the links on this page will work until it is reactivated.
If you need help turning JavaScript On, click here.
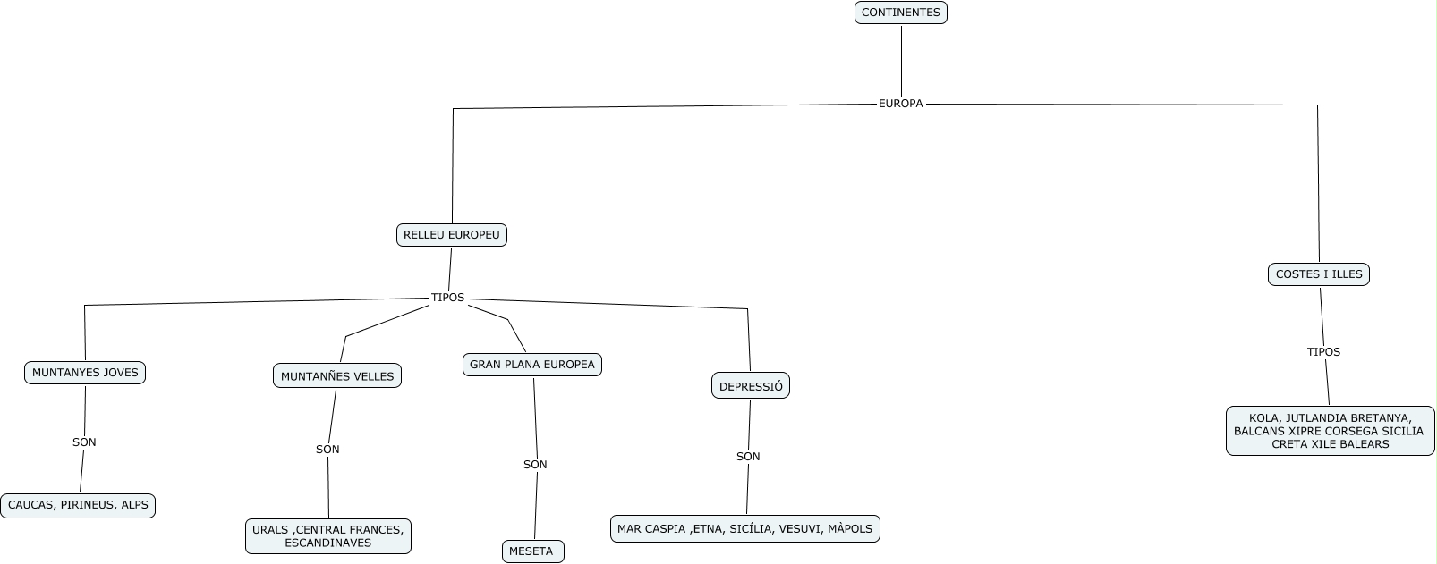
Este Cmap, tiene información relacionada con: Sin Título 3, DEPRESSIÓ SON MAR CASPIA ,ETNA, SICÍLIA, VESUVI, MÀPOLS, MUNTANÑES VELLES SON URALS ,CENTRAL FRANCES, ESCANDINAVES, GRAN PLANA EUROPEA SON MESETA, RELLEU EUROPEU TIPOS MUNTANÑES VELLES, CONTINENTES EUROPA COSTES I ILLES, COSTES I ILLES TIPOS KOLA, JUTLANDIA BRETANYA, BALCANS XIPRE CORSEGA SICILIA CRETA XILE BALEARS, RELLEU EUROPEU TIPOS DEPRESSIÓ, CONTINENTES EUROPA RELLEU EUROPEU, RELLEU EUROPEU TIPOS GRAN PLANA EUROPEA, MUNTANYES JOVES SON CAUCAS, PIRINEUS, ALPS, RELLEU EUROPEU TIPOS MUNTANYES JOVES