Warning:
JavaScript is turned OFF. None of the links on this page will work until it is reactivated.
If you need help turning JavaScript On, click here.
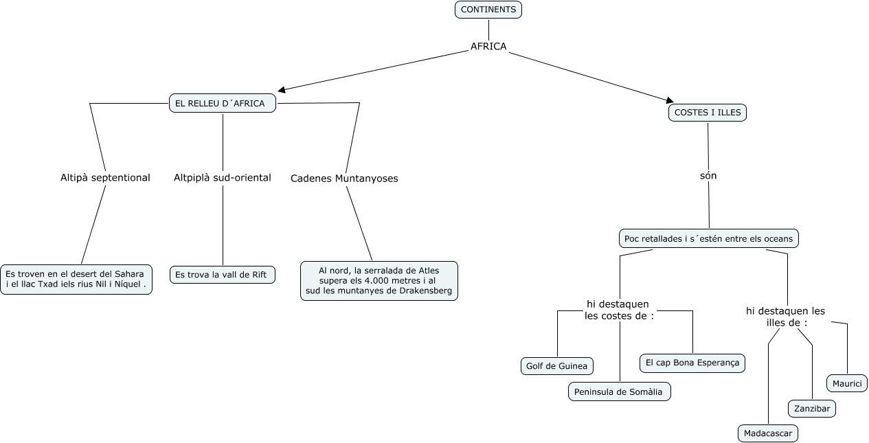
Este Cmap, tiene información relacionada con: Africa, EL RELLEU D´AFRICA Altipà septentional Es troven en el desert del Sahara i el llac Txad iels rius Nil i Níquel ., EL RELLEU D´AFRICA Altpiplà sud-oriental Es trova la vall de Rift, COSTES I ILLES són Poc retallades i s´estén entre els oceans, Poc retallades i s´estén entre els oceans hi destaquen les illes de : Zanzibar, Poc retallades i s´estén entre els oceans hi destaquen les illes de : Maurici, CONTINENTS AFRICA COSTES I ILLES, Poc retallades i s´estén entre els oceans hi destaquen les costes de : Golf de Guinea, Poc retallades i s´estén entre els oceans hi destaquen les costes de : Peninsula de Somàlia, EL RELLEU D´AFRICA Cadenes Muntanyoses Al nord, la serralada de Atles supera els 4.000 metres i al sud les muntanyes de Drakensberg, CONTINENTS AFRICA EL RELLEU D´AFRICA, Poc retallades i s´estén entre els oceans hi destaquen les costes de : El cap Bona Esperança, Poc retallades i s´estén entre els oceans hi destaquen les illes de : Madacascar