Warning:
JavaScript is turned OFF. None of the links on this page will work until it is reactivated.
If you need help turning JavaScript On, click here.
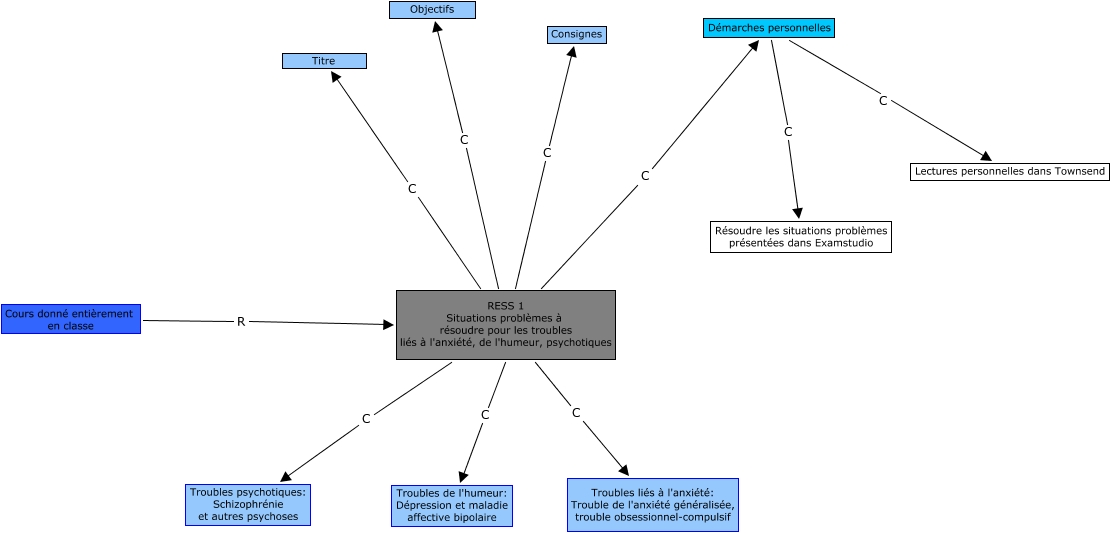
Cette carte conceptuelle, cree avec IHMC CmapTools, contient des informations liees a : RESS 1, Démarches personnelles C Lectures personnelles dans Townsend, RESS 1 Situations problèmes à résoudre pour les troubles liés à l'anxiété, de l'humeur, psychotiques C Démarches personnelles, Cours donné entièrement en classe R RESS 1 Situations problèmes à résoudre pour les troubles liés à l'anxiété, de l'humeur, psychotiques, RESS 1 Situations problèmes à résoudre pour les troubles liés à l'anxiété, de l'humeur, psychotiques C Objectifs, RESS 1 Situations problèmes à résoudre pour les troubles liés à l'anxiété, de l'humeur, psychotiques C Consignes, RESS 1 Situations problèmes à résoudre pour les troubles liés à l'anxiété, de l'humeur, psychotiques C Titre, Démarches personnelles C Résoudre les situations problèmes présentées dans Examstudio, RESS 1 Situations problèmes à résoudre pour les troubles liés à l'anxiété, de l'humeur, psychotiques C Troubles psychotiques: Schizophrénie et autres psychoses, RESS 1 Situations problèmes à résoudre pour les troubles liés à l'anxiété, de l'humeur, psychotiques C Troubles liés à l'anxiété: Trouble de l'anxiété généralisée, trouble obsessionnel-compulsif